1. Giới thiệu
Trong phát triển phần mềm hiện đại, đặc biệt là trong lĩnh vực công nghệ giáo dục và các hệ thống doanh nghiệp, UML (Ngôn ngữ mô hình hóa thống nhất) đóng vai trò then chốt trong việc thu thập các yêu cầu chức năng thông qua Sơ đồ trường hợp sử dụng. Các sơ đồ này cung cấp một biểu diễn trực quan về các tương tác giữa các tác nhân (người dùng) và hệ thống, làm nổi bật các chức năng chính và chức năng tùy chọn mà người dùng có thể thực hiện.
Nghiên cứu trường hợp này tập trung vào Hệ thống quản lý sinh viên đại học (USMS), một nền tảng kỹ thuật số toàn diện được thiết kế để tối ưu hóa các hoạt động học thuật bao gồm đăng ký khóa học, chấm điểm, tư vấn, xử lý thanh toán và tích hợp với các hệ thống tổ chức rộng lớn hơn như ERP (Lập kế hoạch nguồn lực doanh nghiệp).
Chúng tôi sẽ trình bày, phân tích và diễn giải Sơ đồ trường hợp sử dụng UML của USMS, giải thích các thành phần, mối quan hệ và ý nghĩa thực tế của nó. Ngoài ra, chúng tôi sẽ khám phá cách sơ đồ này hỗ trợ thiết kế hệ thống, giao tiếp với các bên liên quan và phát triển phần mềm.
2. Mục tiêu của nghiên cứu trường hợp
-
Để diễn giải và giải thích cấu trúc và ngữ nghĩa của mộtUML sơ đồ trường hợp sử dụng.
-
Để xác định các tác nhân chính, các trường hợp sử dụng và các mối quan hệ của chúng (liên kết, bao gồm, mở rộng).
-
Để phân tích cách hệ thống hỗ trợ các vai trò người dùng khác nhau với các mức độ truy cập và trách nhiệm khác nhau.
-
Để đánh giá khả năng mở rộng, tính module và khả năng tích hợp của hệ thống.
-
Để đánh giá cách mô hình trường hợp sử dụng hỗ trợ thu thập yêu cầu và thiết kế hệ thống.
3. Bối cảnh: Hệ thống quản lý sinh viên đại học (USMS)
Hệ thống quản lý sinh viên đại học (USMS) là một nền tảng kỹ thuật số tập trung giúp sinh viên, giảng viên, cố vấn và nhân viên hành chính quản lý các hoạt động học thuật một cách hiệu quả. Nó thay thế các hồ sơ giấy tờ bằng một hệ thống kỹ thuật số tương tác, an toàn và tích hợp.
Tính năng chính:
-
Đăng ký khóa học và lên lịch
-
Nộp bài tập và chấm điểm
-
Tạo bảng điểm và báo cáo điểm học tập
-
Lên lịch tư vấn và lập kế hoạch học tập
-
Giao dịch tài chính (phí, thanh toán, hóa đơn)
-
Đồng bộ hóa dữ liệu với các hệ thống bên ngoài (ERP, cổng thanh toán)
Hệ thống được thiết kế để đảm bảo tính nhất quán của dữ liệu, cập nhật theo thời gian thực và tuân thủ các chính sách học thuật.
4. Phân tích sơ đồ Use Case UML
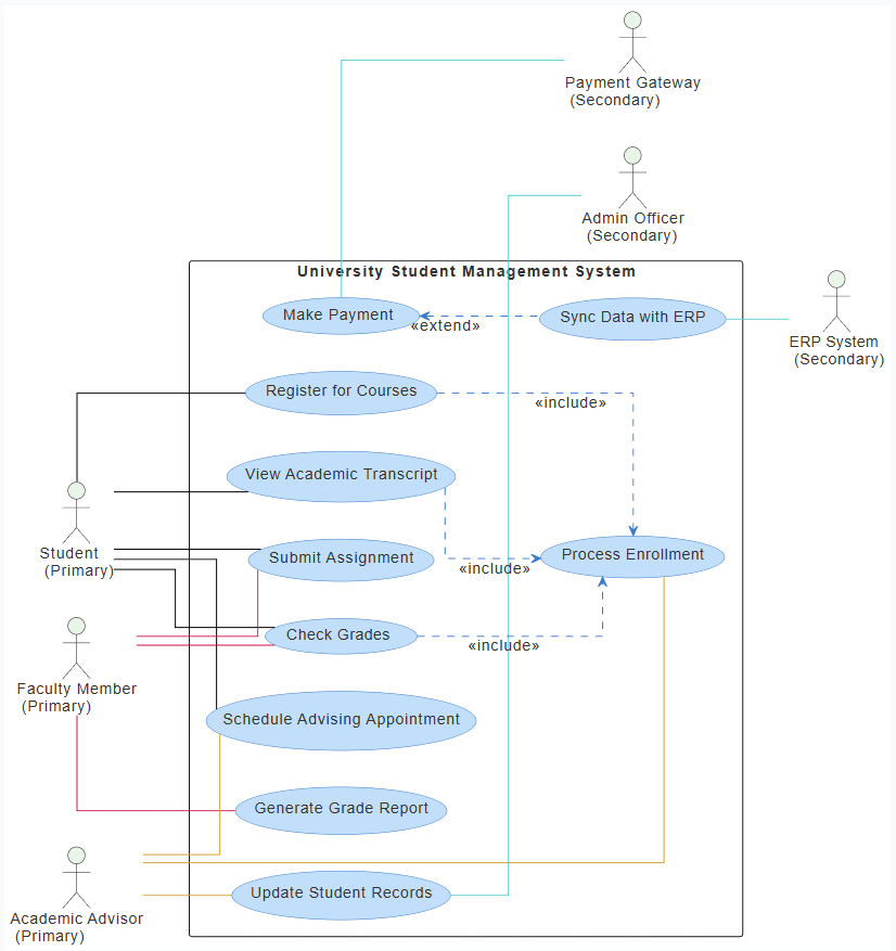
4.1 Các tác nhân và vai trò của họ
| Tác nhân | Vai trò | Trách nhiệm chính |
|---|---|---|
| Sinh viên | Chính | Đăng ký khóa học, xem bảng điểm, nộp bài tập, kiểm tra điểm số, lịch hẹn tư vấn học tập. |
| Giảng viên | Chính | Chấm bài tập, đánh giá thành tích sinh viên, truy cập điểm số, tạo báo cáo. |
| Cố vấn học thuật | Chính | Lên lịch hẹn tư vấn, đánh giá tiến độ học tập của sinh viên, cập nhật hồ sơ, hỗ trợ lập kế hoạch học thuật. |
| Nhân viên hành chính | Phụ | Cập nhật hồ sơ sinh viên, quản lý dữ liệu hành chính (ví dụ: trạng thái đăng ký). |
| Cổng thanh toán | Phụ | Xử lý các giao dịch tài chính (phí, học phí). |
| Hệ thống ERP | Phụ | Đồng bộ hóa dữ liệu học thuật và tài chính với các hệ thống doanh nghiệp (ví dụ: lương, tồn kho). |
Ghi chú:Việc sử dụng các tác nhân “Chính” và “Phụ” phản ánh mức độ tương tác trực tiếp với hệ thống. Các tác nhân chính sử dụng USMS trực tiếp; các tác nhân phụ là các đối tác tích hợp.
4.2 Các trường hợp sử dụng và mô tả của chúng
| Trường hợp sử dụng | Mô tả |
|---|---|
| UC1 – Đăng ký môn học | Sinh viên và giảng viên khởi động quá trình đăng ký các môn học dựa trên điều kiện tiên quyết và tình trạng sẵn có. |
| UC2 – Xem bảng điểm học tập | Sinh viên và cố vấn truy cập vào bản ghi chi tiết về các môn học đã hoàn thành, điểm số và tín chỉ. |
| UC3 – Nộp bài tập | Sinh viên tải bài tập lên qua nền tảng; giảng viên xem xét và chấm điểm. |
| UC4 – Kiểm tra điểm số | Sinh viên và giảng viên xem điểm hiện tại và điểm trong quá khứ theo thời gian thực. |
| UC5 – Lên lịch hẹn tư vấn | Sinh viên đặt lịch hẹn với cố vấn học tập để thảo luận về kế hoạch học tập. |
| UC6 – Xử lý đăng ký | Một quy trình đăng ký tập trung được kích hoạt bởi việc đăng ký môn học và phê duyệt. |
| UC7 – Tạo báo cáo điểm số | Giảng viên hoặc nhân viên hành chính tạo bản tóm tắt điểm chính thức cho sinh viên hoặc mục đích báo cáo. |
| UC8 – Thanh toán | Sinh viên thanh toán học phí và lệ phí thông qua cổng thanh toán tích hợp. |
| UC9 – Cập nhật hồ sơ sinh viên | Cố vấn hoặc nhân viên hành chính thay đổi trạng thái sinh viên (ví dụ: bỏ học, cảnh báo, chuyển trường). |
| UC10 – Đồng bộ dữ liệu với ERP | Hệ thống chia sẻ dữ liệu sinh viên và tài chính với ERP của trường đại học nhằm mục đích lương, lập kế hoạch tài chính và báo cáo. |
5. Giải thích các mối quan hệ UML
5.1 Mối quan hệ (Các đường nối giữa các tác nhân và các trường hợp sử dụng)
Các mối quan hệ đại diện chotương tác trực tiếpgiữa các tác nhân và các trường hợp sử dụng. Chúng được mã màu để phản ánh vai trò người dùng:
| Mối quan hệ | Màu sắc | Ý nghĩa |
|---|---|---|
sinh viên - UC1 |
Đen | Sinh viên bắt đầu đăng ký khóa học. |
sinh viên - UC2, UC3, UC4 |
Đen | Sinh viên tương tác với các chức năng học thuật chính. |
giảng viên - UC3, UC4, UC7 |
Đỏ tía | Giảng viên quản lý bài tập và chấm điểm. |
tư vấn viên - UC5, UC6, UC9 |
Vàng cam | Các tư vấn viên quản lý tư vấn và cập nhật hồ sơ. |
UC8 - thanh toán |
Xanh ngọc đậm | Cổng thanh toán xử lý phí. |
UC9 - quản trị |
Xanh ngọc đậm | Quản trị viên cập nhật hồ sơ. |
UC10 - ERP |
Xanh ngọc đậm | ERP nhận dữ liệu được đồng bộ hóa. |
Các mối liên kết này cho thấyai thực hiện chức năng nào, giúp xác định vai trò và trách nhiệm của người dùng.
5.2 Mối quan hệ Bao gồm (<>)
Mối quan hệ Bao gồmđại diện chohành vi bắt buộc, có thể tái sử dụngđược nhúng bên trong các trường hợp sử dụng khác.
UC1 ..> UC6 : <<bao gồm>>
UC2 ..> UC6 : <<bao gồm>>
UC4 ..> UC6 : <<bao gồm>>
Giải thích:
-
Tất cả sinh viên đăng ký các khóa học (UC1)phải đi qua quá trìnhquy trình đăng ký (UC6).
-
Sinh viên xem bảng điểm (UC2)cũng phải kích hoạtquy trình đăng ký (UC6)— có thể để xác minh tín chỉ.
-
Sinh viên kiểm tra điểm (UC4)một cách ngầm định thuộc vềquy trình đăng ký— điểm chỉ có sẵn sau khi đăng ký được xác nhận.
✅ Các mối quan hệ này đảm bảotính toàn vẹn dữ liệu và tính nhất quán trong luồng dữ liệu.
🔍 Ví dụ, một sinh viên không thể kiểm tra điểm của mình cho đến khi đã đăng ký vào một khóa học.
Điều này ngăn chặn việc truy cập dữ liệu không hợp lệ hoặc quá sớm.
5.3 Mối quan hệ Mở rộng (<>)
UC8 <.. UC10 : <<mở rộng>>
Giải thích:
-
Khi một sinh viênthực hiện thanh toán (UC8), hệ thốngcó thể mở rộngbằng cáchđồng bộ hóa dữ liệu với ERP (UC10).
-
Điều này có nghĩa là:Thanh toán → Đồng bộ ERP tùy chọn
-
Không phải mọi giao dịch thanh toán nào cũng kích hoạt đồng bộ ERP — điều này có thể dựa trên các điều kiện nhất định (ví dụ: học phí, bắt đầu học kỳ).
🚀 Điều này hỗ trợtích hợp linh hoạt— hệ thống không yêu cầu đồng bộ ERP với mọi giao dịch, giảm thiểu chi phí vận hành.
💡 Nó cho phép các cơ sở giáo dục lựa chọn thời điểm đồng bộ dữ liệu (ví dụ: sau khi xác nhận thanh toán hoặc vào cuối học kỳ).
Đây là mộtví dụ thực tếvềmở rộng quy trình tùy chọn, trong đó một hành động chính (thanh toán) có thể kích hoạt các hành vi bổ sung, thứ cấp.
6. Hệ quả thiết kế hệ thống
6.1 Kiểm soát truy cập theo vai trò (RBAC)
-
Sinh viên: Có thể xem điểm, nộp bài tập, đăng ký môn học.
-
Giảng viên: Có thể chấm điểm, xem điểm, tạo báo cáo.
-
Cố vấn: Có thể lập lịch hẹn, cập nhật hồ sơ.
-
Quản trị viên: Truy cập đầy đủ chức năng tạo, đọc, cập nhật và xóa đối với hồ sơ sinh viên.
-
Hệ thống bên ngoài: Không có giao diện trực tiếp — chỉ thông qua API (ví dụ: ERP, Cổng thanh toán).
Điều này đảm bảo an toàn bảo mật và quyền riêng tư dữ liệu bằng cách giới hạn quyền truy cập chỉ dành cho các bên liên quan.
6.2 Luồng dữ liệu và tính toàn vẹn
-
Đăng ký (UC6) chức năng như một cổng thông tin đối với tất cả các chức năng học thuật.
-
Tất cả hồ sơ học thuật (bản sao bảng điểm, điểm số) đều được tạo ra từ đăng ký môn học và chấm điểm bài tập.
-
Báo cáo điểm số (UC7) và bản sao bảng điểm (UC2) chỉ được tạo ra sau khi dữ liệu đã được xác thực thông qua đăng ký và chấm điểm.
Điều này tạo ra một chu trình dữ liệu đảm bảo độ chính xác và khả năng truy xuất.
6.3 Tích hợp với hệ thống bên ngoài
| Hệ thống | Mục đích | Kích hoạt |
|---|---|---|
| Cổng thanh toán | Chấp nhận thanh toán | Được kích hoạt thông qua UC8 |
| Hệ thống ERP | Đồng bộ hóa dữ liệu | Kích hoạt thông qua UC10 (mở rộng từ UC8) |
Việc sử dụng các tác nhân phụ cho thấy USMS không tách biệt — nó làtích hợp vào một hệ sinh thái lớn hơncủa các công cụ tổ chức.
Điều này nhấn mạnh tầm quan trọng củathiết kế API, xác thực, vàchuẩn định dạng dữ liệu (ví dụ: XML, JSON) trong các tích hợp này.
7. Phân tích bên liên quan
| Bên liên quan | Nhu cầu | Các trường hợp sử dụng |
|---|---|---|
| Sinh viên | Hiểu được khối lượng môn học, điểm số, học phí và tiến độ học tập | UC1, UC2, UC3, UC4, UC5, UC8 |
| Giảng viên | Chấm điểm công việc, theo dõi hiệu suất | UC3, UC4, UC7 |
| Cố vấn | Hỗ trợ sinh viên, theo dõi tiến độ | UC5, UC6, UC9 |
| Nhân viên hành chính | Duy trì hồ sơ sinh viên, quản lý dữ liệu | UC9 |
| Quản trị viên trường | Giám sát tài chính, tuân thủ | UC8, UC10 |
| Các hệ thống bên ngoài | Nhận dữ liệu chuẩn hóa | UC8, UC10 |
Sơ đồ này phục vụ như mộtcông cụ giao tiếpcho các bên liên quan để hiểu được các mục tiêu và trách nhiệm chung.
8. Giới hạn và các khu vực cần cải thiện
| Giới hạn | Gợi ý |
|---|---|
| Không có ràng buộc rõ ràng (ví dụ: thời hạn, điều kiện tiên quyết) | Thêm các quy tắc xác thực trong yêu cầu hoặc sơ đồ tuần tự |
| Không có xử lý lỗi | Thêm các trường hợp ngoại lệ (ví dụ: “Không thể đăng ký”) |
| Không có các sự kiện kích hoạt theo thời gian | Xác định thời điểm UC10 được thực hiện (ví dụ: sau khi xác nhận thanh toán) |
| Thiếu các yêu cầu phi chức năng | Thêm ghi chú về bảo mật, hiệu suất và khả năng mở rộng |
| Không có giao diện người dùng | Các phiên bản tương lai có thể bao gồm bản phác thảo giao diện người dùng hoặc sơ đồ hoạt động |
🔍 Khuyến nghị: Mở rộng sơ đồ trường hợp sử dụng để bao gồmcác trường hợp ngoại lệ (ví dụ: “Quá tải môn học,” “Thanh toán thất bại”) vàsơ đồ tuần tự để hiển thị các tương tác từng bước.
9. Cách sơ đồ này hỗ trợ phát triển phần mềm
| Giai đoạn | Vai trò của sơ đồ trường hợp sử dụng |
|---|---|
| Thu thập yêu cầu | Giúp xác định nhu cầu chức năng từ các bên liên quan. |
| Thiết kế hệ thống | Hướng dẫn thiết kế module (ví dụ: module đăng ký, module thanh toán). |
| Giao tiếp giữa nhóm | Cung cấp một ngôn ngữ hình ảnh chung giữa các nhà phát triển, kiểm thử và quản lý. |
| Lên kế hoạch kiểm thử | Các trường hợp sử dụng trở thành các trường hợp kiểm thử (ví dụ: “Sinh viên nộp bài tập → Điểm xuất hiện”). |
| Đào tạo người dùng | Phục vụ như một công cụ đào tạo để giải thích khả năng của hệ thống. |
Sơ đồ trường hợp sử dụng này là nền tảng cho việc mô hình hóa tiếp theo (ví dụ: sơ đồ tuần tự, sơ đồ hoạt động, sơ đồ lớp).
10. Ví dụ ứng dụng thực tế
Tình huống: Một sinh viên tên là Maya muốn đăng ký một khóa học mới.
-
Maya đăng nhập → kích hoạt UC1 (Đăng ký khóa học).
-
Hệ thống kiểm tra điều kiện tiên quyết → nếu hợp lệ, tiếp tục đến UC6 (Xử lý đăng ký).
-
Maya nộp bài tập → kích hoạt UC3 (Nộp bài tập).
-
Giảng viên chấm điểm → kích hoạtUC4 (Kiểm tra điểm số).
-
Maya lập lịch hẹn → kích hoạtUC5 (Lập lịch hẹn tư vấn).
-
Maya thanh toán học phí → kích hoạtUC8 (Thanh toán)→ màmở rộngđếnUC10 (Đồng bộ với ERP)để cập nhật hồ sơ tài chính.
✅ Tất cả các bước đều phù hợp với mô hình trường hợp sử dụng.
Luồng này đảm bảokhả năng truy xuất từ đầu đến cuốivàsự tuân thủvới các chính sách học thuật.
11. Kết luận
Đây làSơ đồ trường hợp sử dụng UMLcho Hệ thống Quản lý Sinh viên Đại học không chỉ là một công cụ trực quan — nó là mộtbản thiết kế toàn diệngiúp ghi lại:
-
Ai sử dụng hệ thống
-
Họ làm gì
-
Các hành động liên quan đến nhau như thế nào
-
Các chức năng được kích hoạt hoặc mở rộng như thế nào
Nó cho phép:
-
Định nghĩa vai trò rõ ràng
-
Luồng logic của các quy trình học thuật
-
Tích hợp với các hệ thống bên ngoài
-
Khả năng mở rộng và tính module
-
Sự đồng thuận của các bên liên quan
Bằng cách phân biệt rõ ràngcác tác nhân chínhvớicác tác nhân phụ, và bằng cách sử dụngbao gồmvàmở rộngcác mối quan hệ, sơ đồ cung cấp nền tảng vững chắc cho phát triển phần mềm, kiểm thử và cải tiến liên tục.
12. Phụ lục
Phụ lục A: Mã màu trong sơ đồ
| Màu | Ý nghĩa |
|---|---|
| Đen | Tương tác của tác nhân chính |
| Đỏ tía | Các hành động liên quan đến giảng viên |
| Vàng cam | Các hành động liên quan đến cố vấn |
| Xanh ngọc đậm | Tích hợp với các hệ thống bên ngoài |
Việc mã màu giúp tăng tính dễ đọc và thứ tự hình ảnh trực quan.
Phụ lục B: Tóm tắt ký hiệu (UML)
| Ký hiệu | Ý nghĩa |
|---|---|
người dùng |
Người dùng hoặc hệ thống bên ngoài |
trường hợp sử dụng |
Tính năng sẵn sàng cho người dùng |
liên kết |
Tương tác trực tiếp giữa người dùng và trường hợp sử dụng |
<<bao gồm>> |
Hành vi bắt buộc trong một trường hợp sử dụng khác |
<<mở rộng>> |
Hành vi tùy chọn được kích hoạt bởi một trường hợp sử dụng |
Phụ lục C: Sơ đồ tuần tự mẫu (Mở rộng trong tương lai)
@startuml
actor "Sinh viên" as student
actor "Giảng viên" as faculty
usecase "Đăng ký môn học" as UC1
usecase "Nộp bài tập" as UC3
usecase "Kiểm tra điểm" as UC4
student -> UC1 : Đăng ký môn học
UC1 --> UC6 : Xử lý đăng ký
student -> UC3 : Nộp bài tập
faculty -> UC3 : Chấm điểm và đánh giá
UC3 --> UC4 : Điểm được hiển thị
@enduml
Điều này thể hiện quá trình thực thi từng bước — một bước tiếp theo tự nhiên sau sơ đồ trường hợp sử dụng.
Suy nghĩ cuối cùng
Nghiên cứu trường hợp này minh họa sức mạnh củasức mạnh của UMLsơ đồ trường hợp sử dụngtrong việc ghi lại các hệ thống thực tế phức tạp. Trong bối cảnh công nghệ giáo dục, các sơ đồ này đóng vai trò như mộtcầu nối giữa chính sách học thuật và triển khai kỹ thuật.
Chúng giúp đảm bảo không có người dùng hay quy trình nào bị bỏ sót, dữ liệu được truyền tải một cách hợp lý, và việc tích hợp với các hệ thống bên ngoài trở nên minh bạch và dễ quản lý.
Khi các trường đại học tiếp tục số hóa, các công cụ như mô hình trường hợp sử dụng này sẽ vẫn là thiết yếu trong việc xây dựngcác hệ thống học thuật linh hoạt, an toàn và lấy người dùng làm trung tâm.
📌 Khuyến nghị cho các nhóm triển khai:
Sử dụng sơ đồ trường hợp sử dụng này như mộttài liệu yêu cầu cơ sởvà phát triển nó thông qua phản hồi lặp lại từ sinh viên, giảng viên và cán bộ quản lý.
✅ Nghiên cứu trường hợp này phù hợp để sử dụng trong học thuật, tài liệu dự án phần mềm hoặc lập kế hoạch CNTT tại đại học.
- Tính năng Chatbot AI – Trợ giúp thông minh cho người dùng Visual Paradigm: Bài viết này giới thiệu chức năng cốt lõi của chatbot được thiết kế để cung cấphướng dẫn tức thì và tự động hóa các nhiệm vụtrong phần mềm mô hình hóa.
- Visual Paradigm Chat – Trợ lý thiết kế tương tác được hỗ trợ bởi AI: Một giao diện tương tác giúp người dùngtạo sơ đồ, viết mã và giải quyết các thách thức thiết kếtheo thời gian thực thông qua một trợ lý trò chuyện.
- Công cụ tinh chỉnh sơ đồ trường hợp sử dụng được hỗ trợ bởi AI – Nâng cao sơ đồ thông minh: Tài nguyên này giải thích cách sử dụng AI đểtự động tối ưu hóa và tinh chỉnhcác sơ đồ trường hợp sử dụng hiện có để tăng tính rõ ràng và độ đầy đủ.
- Thành thạo sơ đồ trường hợp sử dụng được dẫn dắt bởi AI với Visual Paradigm: Một hướng dẫn toàn diện về việc tận dụng các tính năng AI chuyên biệt để tạo racác sơ đồ trường hợp sử dụng thông minh và độngcho các hệ thống hiện đại.
- Chatbot AI của Visual Paradigm: Trợ lý AI đầu tiên trên thế giới được thiết kế riêng cho mô hình hóa trực quan: Bài viết này nhấn mạnh sự ra mắt của mộttrợ lý AI đột pháđược tùy chỉnh đặc biệt cho mô hình hóa trực quan với hướng dẫn thông minh.
- Ví dụ sơ đồ trường hợp sử dụng được hỗ trợ bởi AI cho hệ thống nhà thông minh: Một ví dụ do cộng đồng chia sẻ về mộtsơ đồ trường hợp sử dụng chuyên nghiệp được tạo bởi AI, minh họa các tương tác phức tạp giữa người dùng và hệ thống trong môi trường IoT.
- Thành thạo sơ đồ trường hợp sử dụng được dẫn dắt bởi AI: Một hướng dẫn ngắn: Một hướng dẫn ngắn gọn từ Visual Paradigm về việc tận dụng AI đểtạo, tinh chỉnh và tự động hóaphát triển sơ đồ trường hợp sử dụng để đẩy nhanh tiến độ dự án.
- Cải cách việc chi tiết hóa trường hợp sử dụng với AI của Visual Paradigm: Hướng dẫn này mô tả cách động cơ AI tự động hóa tài liệu và nâng cao độ rõ ràng trong mô hình hóa các yêu cầu phần mềm.
- Làm thế nào để chuyển đổi yêu cầu thành sơ đồ bằng bot trò chuyện AI: Bài viết này khám phá cách các yêu cầu dự án có thể được phát triển từ văn bản đơn giản thành các thiết kế hệ thống đầy đủ thông qua một giao diện trò chuyện.
- Phát triển bot trò chuyện được hỗ trợ bởi AI sử dụng Visual Paradigm: Một video hướng dẫn minh họa cách xây dựng bot trò chuyện được điều khiển bởi AI bằng cách sử dụng các kỹ thuật mô hình hóa tự động và các công cụ hỗ trợ vẽ sơ đồ.












