1. 引言
在现代软件开发中,尤其是在教育技术和企业系统领域,UML(统一建模语言)在通过用例图这些图表提供了用户(参与者)与系统之间交互的可视化表示,突出显示了用户可以执行的主要和可选功能。
本案例研究聚焦于大学学生管理系统(USMS),一个全面的数字平台,旨在简化课程注册、评分、指导、支付处理以及与更广泛的机构系统(如企业资源规划系统,ERP)的集成。
我们将展示、分析并解释UML用例图的USMS,解释其组成部分、关系及现实意义。此外,我们还将探讨该图表如何支持系统设计、利益相关者沟通和软件开发。
2. 案例研究的目标
-
识别关键参与者、用例及其关系(关联、包含、扩展)。
-
分析系统如何支持具有不同访问级别和职责的用户角色。
-
评估系统的可扩展性、模块化和集成能力。
-
评估用例模型如何支持需求收集和系统设计。
3. 背景:大学学生管理系统(USMS)
大学学生管理系统(USMS)是一个集中的数字平台,使学生、教师、导师和行政人员能够高效管理学术活动。它用交互式、安全且集成的数字系统取代了纸质记录。
主要功能:
-
课程注册与安排
-
作业提交与评分
-
学业成绩单与成绩报告生成
-
指导预约与学业规划
-
财务交易(费用、支付、账单)
-
与外部系统(ERP、支付网关)的数据同步
该系统旨在确保数据一致性、实时更新以及符合学术政策。
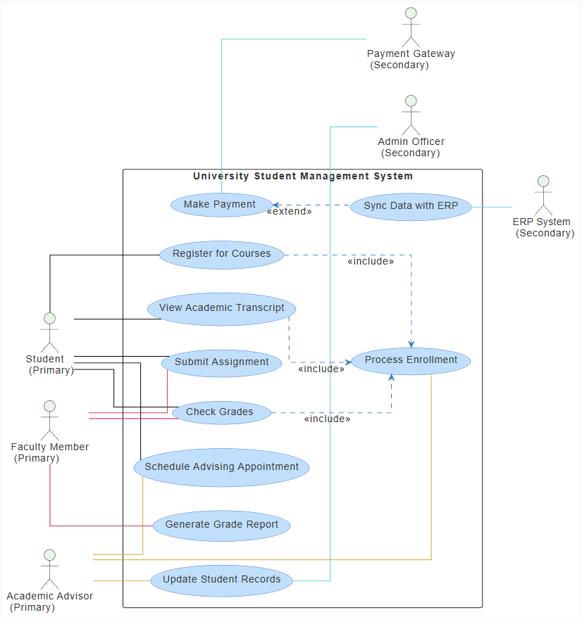
4. UML用例图分解
4.1 参与者及其角色
| 参与者 | 角色 | 主要职责 |
|---|---|---|
| 学生 | 主要 | 注册课程、查看成绩单、提交作业、查询成绩、安排咨询预约。 |
| 教师 | 主要 | 批改作业、评估学生表现、访问成绩、生成报告。 |
| 学术顾问 | 主要 | 安排咨询预约、审查学生进展、更新记录、支持学术规划。 |
| 行政人员 | 次要 | 更新学生记录,管理行政数据(例如,注册状态)。 |
| 支付网关 | 次要 | 处理财务交易(费用、学费)。 |
| ERP系统 | 次要 | 与企业系统(例如,薪酬、库存)同步学术和财务数据。 |
注意:“主要”和“次要”参与者的使用反映了与系统直接交互的程度。主要参与者直接使用USMS;次要参与者是集成合作伙伴。
4.2 用例及其描述
| 用例 | 描述 |
|---|---|
| UC1 – 注册课程 | 学生和教师根据先修要求和课程可用性启动课程注册流程。 |
| UC2 – 查看学术成绩单 | 学生和导师可以访问已完成课程、成绩和学分的详细记录。 |
| UC3 – 提交作业 | 学生通过平台上传作业;教师进行审阅并评分。 |
| UC4 – 查看成绩 | 学生和教师可以实时查看当前及以往的成绩。 |
| UC5 – 安排学业咨询预约 | 学生预约学业顾问,讨论学业规划。 |
| UC6 – 处理注册 | 由课程注册和审批触发的集中式注册流程。 |
| UC7 – 生成成绩报告 | 教师或管理员为学生或报告目的创建正式的成绩汇总。 |
| UC8 – 缴费 | 学生通过集成支付网关支付学费和费用。 |
| UC9 – 更新学生记录 | 导师或行政人员修改学生状态(例如:退学、留校察看、转学)。 |
| UC10 – 与ERP同步数据 | 系统将学生和财务数据与大学的ERP共享,用于薪酬发放、财务规划和报告。 |
5. UML关系详解
5.1 关联(连接参与者与用例的线条)
关联表示直接交互参与者与用例之间的直接交互。它们采用颜色编码以反映用户角色:
| 关联 | 颜色 | 含义 |
|---|---|---|
学生 - UC1 |
黑色 | 学生启动课程注册。 |
学生 - UC2, UC3, UC4 |
黑色 | 学生与核心学术功能进行交互。 |
教师 - UC3, UC4, UC7 |
深红色 | 教师管理作业和评分。 |
导师 - UC5, UC6, UC9 |
金黄色 | 导师管理指导和记录更新。 |
UC8 - 支付 |
深青绿色 | 支付网关处理费用。 |
UC9 - 管理 |
深青绿色 | 管理员更新记录。 |
UC10 - ERP |
深青绿色 | ERP接收同步数据。 |
这些关联显示谁执行哪个功能,有助于定义用户角色和职责。
5.2 包含关系(<>)
包含关系表示强制性的、可重用的行为嵌入在其他用例中的行为。
UC1 ..> UC6 : <<包含>>
UC2 ..> UC6 : <<包含>>
UC4 ..> UC6 : <<包含>>
解释:
-
所有注册课程的学员(UC1)必须经过注册流程(UC6).
-
查看成绩单的学生(UC2)也必须触发注册流程(UC6)——很可能是为了学分验证。
-
查看成绩的学生(UC4)隐式地属于注册流程——只有在注册确认后成绩才可获取。
✅ 这些关系确保数据完整性和流程一致性.
🔍 例如,学生必须先注册课程后才能查看成绩。
这可以防止无效或提前的数据访问。
5.3 扩展关系(<>)
UC8 <.. UC10 : <<扩展>>
解释:
-
当一名学生进行付款(UC8),系统可选地扩展通过与ERP系统(UC10)同步数据.
-
这意味着:付款 → 可选的ERP同步
-
并非每次付款都会触发ERP同步——这可能基于某些条件(例如,学费、学期开始)。
🚀 这支持灵活集成——系统无需在每次交易时都进行ERP同步,从而降低开销。
💡 它允许机构选择何时同步数据(例如,在付款确认后或学期末)。
这是一个现实世界中的例子的可选工作流扩展,其中核心操作(付款)可能会触发额外的次要行为。
6. 系统设计影响
6.1 基于角色的访问控制(RBAC)
-
学生:可以查看成绩、提交作业、注册课程。
-
教师:可以评分、查看成绩、生成报告。
-
顾问:可以安排预约、更新记录。
-
管理员: 对学生记录拥有完整的增删改查访问权限。
-
外部系统: 无直接接口——仅通过API(例如,ERP、支付网关)进行交互。
这确保了安全性和数据隐私通过限制相关参与者的访问权限来实现。
6.2 数据流与完整性
-
注册(用例6)充当网关所有学术功能的入口。
-
所有学术记录(成绩单、成绩)均源自课程注册与作业评分.
-
成绩报告(用例7)以及成绩单(用例2)只有在通过注册和评分完成数据验证后才会生成。
这建立了一个数据生命周期以确保准确性与可追溯性.
6.3 与外部系统的集成
| 系统 | 目的 | 触发条件 |
|---|---|---|
| 支付网关 | 接收付款 | 通过用例8触发 |
| ERP系统 | 同步数据 | 通过UC10触发(由UC8扩展) |
使用次要参与者表明USMS并非孤立存在——它融入了更大的生态系统的机构工具中。
这突显了API设计, 认证,以及数据格式标准(例如,XML、JSON)在这些集成中的重要性。
7. 利益相关者分析
| 利益相关者 | 需求 | 用例 |
|---|---|---|
| 学生 | 了解课程负担、成绩、费用和学业进展 | UC1、UC2、UC3、UC4、UC5、UC8 |
| 教师 | 评分工作,监控表现 | UC3、UC4、UC7 |
| 导师 | 支持学生,跟踪进度 | UC5、UC6、UC9 |
| 行政人员 | 维护学生记录,管理数据 | UC9 |
| 大学管理员 | 监控财务和合规性 | 用例8,用例10 |
| 外部系统 | 接收标准化数据 | 用例8,用例10 |
此图用作沟通工具使利益相关者能够理解共同的目标和责任。
8. 局限性和改进领域
| 局限性 | 建议 |
|---|---|
| 无明确约束(例如:截止日期、先决条件) | 在需求或顺序图中添加验证规则 |
| 无错误处理 | 添加异常用例(例如:“注册失败”) |
| 无基于时间的触发器 | 定义用例10的执行时机(例如:支付确认后) |
| 缺乏非功能性需求 | 添加安全、性能和可扩展性说明 |
| 无用户界面 | 未来的迭代可包含UI原型图或活动图 |
🔍 建议:扩展用例图以包含异常用例(例如:“课程超载”、“支付失败”)以及顺序图以展示逐步交互过程。
9. 此图如何支持软件开发
| 阶段 | 用例图的作用 |
|---|---|
| 需求收集 | 有助于识别利益相关者的功能需求。 |
| 系统设计 | 指导模块设计(例如,注册模块、支付模块)。 |
| 团队沟通 | 为开发人员、测试人员和管理人员提供一种共享的视觉语言。 |
| 测试计划 | 用例转化为测试用例(例如,“学生提交作业 → 成绩出现”)。 |
| 用户培训 | 作为培训辅助工具,用于解释系统功能。 |
这个用例图是基础进一步建模(例如,顺序图、活动图、类图)的基础。
10. 现实世界应用示例
场景:一名名为梅娅的学生希望注册一门新课程。
-
梅娅登录 → 触发用例1(注册课程).
-
系统检查先决条件 → 如果有效,则进入用例6(处理注册).
-
梅娅提交作业 → 触发用例3(提交作业).
-
教师评分 → 触发用例4(查看成绩).
-
玛雅预约 → 触发用例5(安排咨询预约).
-
玛雅支付学费 → 触发用例8(付款) → 该扩展 至用例10(与ERP同步) 以更新财务记录。
✅ 所有步骤均与用例模型一致。
此流程确保端到端可追溯性 以及 合规性 符合学术政策。
11. 结论
该UML用例图用于大学学生管理系统,不仅仅是一种可视化工具——它是一份全面的蓝图,用于记录:
-
谁使用该系统
-
他们做什么
-
行动之间如何关联
-
功能如何被触发或扩展
它实现了:
-
清晰的角色定义
-
学术流程的逻辑性
-
与外部系统的集成
-
可扩展性和模块化
-
利益相关者协调
通过清晰地分离主要参与者与次要参与者,并通过使用包含和扩展关系,该图提供了软件开发、测试和持续改进的坚实基础。
12. 附录
附录A:图中的颜色编码
| 颜色 | 含义 |
|---|---|
| 黑色 | 主要参与者交互 |
| 深红色 | 与教师相关的操作 |
| 金黄色 | 与导师相关的操作 |
| 深青绿色 | 与外部系统的集成 |
颜色编码提高了可读性和视觉层次感。
附录B:符号说明(UML)
| 符号 | 含义 |
|---|---|
参与者 |
用户或外部系统 |
用例 |
参与者可使用的功能 |
关联 |
参与者与用例之间的直接交互 |
<<包含>> |
另一个用例中的强制行为 |
<<扩展>> |
由用例触发的可选行为 |
附录C:示例顺序图(未来扩展)
@startuml
actor "学生" as student
actor "教师" as faculty
usecase "注册课程" as UC1
usecase "提交作业" as UC3
usecase "查看成绩" as UC4
student -> UC1 : 注册课程
UC1 --> UC6 : 处理注册
student -> UC3 : 提交作业
faculty -> UC3 : 审核并评分
UC3 --> UC4 : 成绩可见
@enduml
这展示了逐步执行的过程——是用例图之后的自然下一步。
最后的思考
本案例研究展示了UML的强大之处用例图在捕捉复杂现实系统方面的优势。在教育技术背景下,此类图表充当学术政策与技术实现之间的桥梁.
它们有助于确保不会遗漏任何用户或流程,数据流逻辑清晰,并且与外部系统的集成透明且可控。
随着大学持续数字化,此类用例模型将继续在构建响应迅速、安全且以用户为中心的学术系统.
📌 对实施团队的建议:
将此用例图作为基线需求文档并通过学生、教师和管理人员的迭代反馈不断改进。
✅ 本案例研究适用于学术用途、软件项目文档或大学IT规划。
- AI聊天机器人功能——专为Visual Paradigm用户提供的智能辅助:本文介绍了核心聊天机器人功能,旨在提供即时指导并自动化任务在建模软件内。
- Visual Paradigm聊天——由AI驱动的交互式设计助手:一个交互式界面,帮助用户生成图表、编写代码并解决设计挑战通过对话式助手实时完成。
- AI驱动的用例图优化工具——智能图表增强:此资源解释了如何使用AI来自动优化和精炼现有的用例图,以提高清晰度和完整性。
- 掌握使用Visual Paradigm的AI驱动用例图:一份全面的教程,介绍如何利用专用AI功能创建智能且动态的用例图用于现代系统。
- Visual Paradigm AI聊天机器人:全球首款专为视觉建模设计的AI助手:本文重点介绍了突破性的AI助手专为视觉建模量身定制,提供智能指导。
- 智能家庭系统用例图示例(由AI驱动):一个由社区分享的由AI生成的专业用例图展示了物联网环境中复杂的用户与系统交互。
- 掌握AI驱动的用例图:简明教程:Visual Paradigm提供的简明指南,介绍如何利用AI来创建、优化和自动化用例图开发,以加快项目交付速度。
- 通过 Visual Paradigm AI 革新用例详述: 本指南详细介绍了 AI 引擎如何自动化文档编制并提升软件需求建模的清晰度。
- 如何使用 AI 聊天机器人将需求转化为图表: 本文探讨了项目需求如何通过对话式界面从简单文本演变为完整系统设计通过对话式界面实现。
- 使用 Visual Paradigm 进行 AI 驱动的聊天机器人开发: 一个视频教程,演示如何使用自动化建模技术和辅助绘图工具构建 AI 驱动的聊天机器人。












