1. Einleitung
In der modernen Softwareentwicklung, insbesondere in der Bildungstechnologie und Unternehmenssystemen, UML (Unified Modeling Language) spielt eine entscheidende Rolle bei der Erfassung funktionaler Anforderungen durch Use-Case-Diagramme. Diese Diagramme bieten eine visuelle Darstellung der Interaktionen zwischen Akteuren (Benutzern) und dem System und heben die primären und optionalen Funktionen hervor, die Benutzer ausführen können.
Diese Fallstudie konzentriert sich auf das Universitäts-Studenten-Verwaltungssystem (USMS), eine umfassende digitale Plattform, die entwickelt wurde, um akademische Abläufe wie die Kursanmeldung, Bewertung, Beratung, Zahlungsabwicklung und die Integration mit umfassenderen institutionellen Systemen wie ERP (Enterprise Resource Planning) zu optimieren.
Wir werden das UML-Use-Case-Diagrammdes USMS vorstellen, analysieren und interpretieren, wobei wir seine Komponenten, Beziehungen und praktische Implikationen erläutern. Außerdem werden wir untersuchen, wie dieses Diagramm die Systemgestaltung, die Kommunikation mit Stakeholdern und die Softwareentwicklung unterstützt.
2. Ziele der Fallstudie
-
Die Struktur und Semantik eines UML Use-Case-Diagramms.
-
Die wichtigsten Akteure, Use Cases und ihre Beziehungen (Assoziation, Include, Extend) zu identifizieren.
-
Zu analysieren, wie das System verschiedene Benutzerrollen mit unterschiedlichen Zugriffsrechten und Verantwortlichkeiten unterstützt.
-
Die Skalierbarkeit, Modularität und Integrationsfähigkeit des Systems zu bewerten.
-
Zu bewerten, wie das Use-Case-Modell die Erfassung von Anforderungen und die Systemgestaltung unterstützt.
3. Hintergrund: Das Universitäts-Studenten-Verwaltungssystem (USMS)
Das Universitäts-Studenten-Verwaltungssystem (USMS) ist eine zentrale digitale Plattform, die Studierenden, Lehrkräften, Beratern und administrativem Personal ermöglicht, akademische Aktivitäten effizient zu verwalten. Es ersetzt papierbasierte Aufzeichnungen durch ein interaktives, sicheres und integriertes digitales System.
Wichtige Funktionen:
-
Kursanmeldung und Zeitplanung
-
Abgabeverwaltung und Bewertung
-
Erstellung von Studienzeugnissen und Notenberichten
-
Beratungsgespräche und akademische Planung
-
Finanztransaktionen (Gebühren, Zahlungen, Abrechnung)
-
Datenabstimmung mit externen Systemen (ERP, Zahlungsgateways)
Das System ist darauf ausgelegt, Datenkonsistenz, Echtzeit-Updates und die Einhaltung akademischer Richtlinien sicherzustellen.
4. Aufteilung des UML-Nutzungsszenario-Diagramms
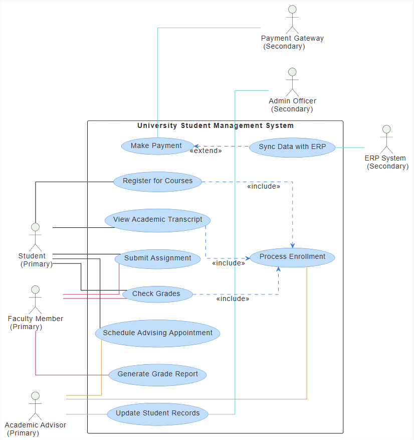
4.1 Akteure und ihre Rollen
| Akteur | Rolle | Primäre Verantwortung |
|---|---|---|
| Student | Primär | Registriert sich für Kurse, sieht Transkripte an, reicht Aufgaben ein, prüft Noten und plant Beratungsgespräche. |
| Lehrkraft | Primär | Bewertet Aufgaben, überprüft die Leistung der Studierenden, greift auf Noten zu und erstellt Berichte. |
| Akademischer Berater | Primär | Plant Beratungsgespräche, überprüft den Fortschritt der Studierenden, aktualisiert Akten und unterstützt die akademische Planung. |
| Verwaltungsmitarbeiter | Sekundär | Aktualisiert Studienakten, verwaltet administrative Daten (z. B. Immatrikulationsstatus). |
| Zahlungsgateway | Sekundär | Verarbeitet Finanztransaktionen (Gebühren, Studiengebühren). |
| ERP-System | Sekundär | Synchronisiert akademische und finanzielle Daten mit Unternehmenssystemen (z. B. Gehaltsabrechnung, Bestände). |
Hinweis:Die Verwendung von „Primär“ und „Sekundär“ spiegelt das Ausmaß der direkten Interaktion mit dem System wider. Primäre Akteure nutzen das USMS direkt; sekundäre Akteure sind integrierte Partner.
4.2 Nutzungsszenarien und ihre Beschreibungen
| Nutzungsszenario | Beschreibung |
|---|---|
| UC1 – Kurse anmelden | Studenten und Dozenten starten den Anmeldeprozess für akademische Kurse basierend auf Voraussetzungen und Verfügbarkeit. |
| UC2 – Akademisches Transkript anzeigen | Studenten und Berater erhalten Zugriff auf eine detaillierte Aufzeichnung abgeschlossener Kurse, Noten und ECTS-Punkte. |
| UC3 – Aufgabe einreichen | Studenten laden Aufgaben über die Plattform hoch; Dozenten überprüfen und bewerten sie. |
| UC4 – Noten prüfen | Studenten und Dozenten können aktuelle und vergangene Noten in Echtzeit einsehen. |
| UC5 – Beratungstermin vereinbaren | Studenten buchen Termine mit akademischen Beratern, um akademische Pläne zu besprechen. |
| UC6 – Anmeldung verarbeiten | Ein zentralisierter Anmeldeprozess, der durch Kursanmeldung und Genehmigung ausgelöst wird. |
| UC7 – Notenbericht erstellen | Dozenten oder Verwaltungsmitarbeiter erstellen einen formellen Notenbericht für Studenten oder berichterstattungsbezogene Zwecke. |
| UC8 – Zahlung durchführen | Studenten zahlen Studiengebühren und Gebühren über das integrierte Zahlungssystem. |
| UC9 – Studenten-Dateien aktualisieren | Berater oder Verwaltungsmitarbeiter ändern den Status von Studenten (z. B. Abbruch, Probezeit, Wechsel). |
| UC10 – Daten mit ERP synchronisieren | Das System teilt Studenten- und Finanzdaten mit dem ERP der Universität für Gehaltsabrechnung, Finanzplanung und Berichterstattung. |
5. UML-Beziehungen erklärt
5.1 Assoziationen (Linien, die Akteure mit Anwendungsfällen verbinden)
Assoziationen stellen dardirekte Interaktionzwischen Akteuren und Anwendungsfällen. Sie sind farbkodiert, um Benutzerrollen widerzuspiegeln:
| Assoziation | Farbe | Bedeutung |
|---|---|---|
Student - UC1 |
Schwarz | Student initiiert die Kursanmeldung. |
Student - UC2, UC3, UC4 |
Schwarz | Student interagiert mit zentralen akademischen Funktionen. |
Fakultät - UC3, UC4, UC7 |
Karmesinrot | Die Fakultät verwaltet Aufgaben und Bewertungen. |
Berater - UC5, UC6, UC9 |
Goldgelb | Berater verwalten Beratung und Aktualisierungen von Akten. |
UC8 - Zahlung |
Dunkel Türkis | Zahlungsgateway verarbeitet Gebühren. |
UC9 - Admin |
Dunkel Türkis | Admin aktualisiert Akten. |
UC10 - ERP |
Dunkel Türkis | ERP empfängt synchronisierte Daten. |
Diese Assoziationen zeigenwer welche Funktion ausführt, was hilft, Benutzerrollen und Verantwortlichkeiten zu definieren.
5.2 Einbeziehungsbeziehungen (<>)
Einbeziehungsbeziehungenstellen darverpflichtendes, wiederverwendbares Verhaltendas in anderen Anwendungsfällen eingebettet ist.
UC1 ..> UC6 : <<include>>
UC2 ..> UC6 : <<include>>
UC4 ..> UC6 : <<include>>
Interpretation:
-
Alle Studierenden, die sich für Kurse anmelden (UC1)müssen denAnmeldeprozess (UC6) auslösen.
-
Studierende, die Transkripte einsehen (UC2)müssen ebenfalls denAnmeldeprozess (UC6) auslösen— vermutlich zur Prüfung von Leistungspunkten.
-
Studierende, die ihre Noten überprüfen (UC4)sind implizit Teil desAnmeldeprozesses— Noten sind erst nach Bestätigung der Anmeldung verfügbar.
✅ Diese Beziehungen stellen sicherDatenintegrität und Flusskonsistenz.
🔍 Zum Beispiel kann ein Student seine Noten nicht einsehen, bevor er sich für einen Kurs angemeldet hat.
Dies verhindert ungültigen oder vorzeitigen Datenzugriff.
5.3 Erweiterungsbeziehungen (<>)
UC8 <.. UC10 : <<erweitern>>
Interpretation:
-
Wenn ein Student eine Zahlung tätigt (UC8), das System erweitert optional durch die Synchronisierung von Daten mit dem ERP (UC10).
-
Das bedeutet: Zahlung → Optionale ERP-Synchronisierung
-
Nicht jede Zahlung löst eine ERP-Synchronisierung aus — dies kann von Bedingungen abhängen (z. B. Studiengebühren, Semesterbeginn).
🚀 Dies unterstützt flexible Integration — das System erfordert keine ERP-Synchronisierung bei jeder Transaktion, was die Belastung reduziert.
💡 Es ermöglicht Institutionen, selbst zu entscheiden, wann Daten synchronisiert werden (z. B. nach der Zahlungsbestätigung oder am Semesterende).
Dies ist ein realitätsnahes Beispiel von optionale Workflow-Erweiterung, bei der eine Kernaktion (Zahlung) zusätzliche, sekundäre Verhaltensweisen auslösen kann.
6. Systemdesign-Betrachtungen
6.1 Rollenbasierte Zugriffssteuerung (RBAC)
-
Studenten: Können Noten einsehen, Aufgaben einreichen und sich für Kurse anmelden.
-
Lehrende: Können bewerten, Noten einsehen und Berichte erstellen.
-
Berater: Können Termine planen und Aufzeichnungen aktualisieren.
-
Administratoren: Vollständiger CRUD-Zugriff auf Schülerdaten.
-
Externe Systeme: Kein direkter Zugriff — ausschließlich über APIs (z. B. ERP, Zahlungsgateway).
Dies stellt sicher, dass Sicherheit und Datenschutz durch Beschränkung des Zugriffs auf relevante Akteure.
6.2 Datenfluss und Integrität
-
Anmeldung (UC6) fungiert als Tor für alle akademischen Funktionen.
-
Alle akademischen Aufzeichnungen (Transkripte, Noten) stammen aus Kursanmeldung und Bewertung von Aufgaben.
-
Notenberichte (UC7) und Transkripte (UC2) werden erst nach der Validierung der Daten über Anmeldung und Bewertung erstellt.
Dies schafft ein Datenlebenszyklus der sicherstellt, dass Genauigkeit und Nachvollziehbarkeit.
6.3 Integration mit externen Systemen
| System | Zweck | Auslöser |
|---|---|---|
| Zahlungsgateway | Zahlungen entgegennehmen | Ausgelöst über UC8 |
| ERP-System | Daten synchronisieren | Ausgelöst über UC10 (erweitert von UC8) |
Die Verwendung sekundärer Akteure zeigt, dass das USMS nicht isoliert ist — es istin ein größeres Ökosystem integriertvon institutionellen Werkzeugen.
Dies unterstreicht die Bedeutung vonAPI-Design, Authentifizierung, undDatenformatstandards (z. B. XML, JSON) bei solchen Integrationen.
7. Stakeholder-Analyse
| Interessenten | Bedürfnisse | Anwendungsfälle |
|---|---|---|
| Student | Kursbelastung, Noten, Gebühren und akademischen Fortschritt verstehen | UC1, UC2, UC3, UC4, UC5, UC8 |
| Lehrende | Arbeiten bewerten, Leistung überwachen | UC3, UC4, UC7 |
| Berater | Studenten unterstützen, Fortschritt verfolgen | UC5, UC6, UC9 |
| Verwaltungsmitarbeiter | Studentenakten pflegen, Daten verwalten | UC9 |
| Universitätsverwaltung | Finanzen und Compliance überwachen | UC8, UC10 |
| Externe Systeme | Standardisierte Daten empfangen | UC8, UC10 |
Dieses Diagramm dient alsKommunikationsinstrumentfür die Beteiligten, um gemeinsame Ziele und Verantwortlichkeiten zu verstehen.
8. Einschränkungen und Bereiche für Verbesserungen
| Einschränkung | Vorschlag |
|---|---|
| Keine expliziten Beschränkungen (z. B. Fristen, Voraussetzungen) | Validierungsregeln in Anforderungen oder Sequenzdiagrammen hinzufügen |
| Keine Fehlerbehandlung | Ausnahme-Nutzungsfälle hinzufügen (z. B. „Registrierung fehlgeschlagen“) |
| Keine zeitbasierten Auslöser | Definieren, wann UC10 ausgeführt wird (z. B. nach Bestätigung der Zahlung) |
| Fehlende nicht-funktionale Anforderungen | Sicherheits-, Leistungs- und Skalierbarkeitsnotizen hinzufügen |
| Keine Benutzeroberfläche | Zukünftige Iterationen könnten UI-Prototypen oder Aktivitätsdiagramme enthalten |
🔍 Empfehlung: Erweitern Sie das Use-Case-Diagramm umAusnahme-Nutzungsfälle (z. B. „Kursüberlastung“, „Zahlung fehlgeschlagen“) undSequenzdiagramme um schrittweise Interaktionen darzustellen.
9. Wie dieses Diagramm die Softwareentwicklung unterstützt
| Phase | Rolle des Use-Case-Diagramms |
|---|---|
| Anforderungserhebung | Hilft dabei, funktionale Anforderungen von Stakeholdern zu identifizieren. |
| Systemgestaltung | Leitet die Modulgestaltung (z. B. Anmelde-Modul, Zahlungs-Modul) an. |
| Teamkommunikation | Bietet eine gemeinsame visuelle Sprache zwischen Entwicklern, Testern und Managern. |
| Testplanung | Use Cases werden Testfälle (z. B. „Student reicht Aufgabe ein → Note erscheint“). |
| Benutzerschulung | Dient als Schulungshilfe, um Systemfunktionen zu erklären. |
Dieses Use-Case-Diagramm ist die Grundlage für weitere Modellierung (z. B. Sequenz-, Aktivitäts- und Klassendiagramme).
10. Anwendungsbeispiel aus der Praxis
Szenario: Ein Student namens Maya möchte sich für einen neuen Kurs anmelden.
-
Maya meldet sich an → löst aus UC1 (Kurs anmelden).
-
System prüft Voraussetzungen → falls gültig, geht weiter zu UC6 (Anmeldung verarbeiten).
-
Maya reicht Aufgabe ein → löst aus UC3 (Aufgabe einreichen).
-
Fakultätsnoten → auslöstUC4 (Noten überprüfen).
-
Maya plant einen Termin → auslöstUC5 (Beratungstermin planen).
-
Maya zahlt die Studiengebühr → auslöstUC8 (Zahlung durchführen) → welcher erweitert auf UC10 (Synchronisieren mit ERP) um Finanzdaten zu aktualisieren.
✅ Alle Schritte sind dem Use-Case-Modell entsprechend.
Dieser Ablauf stellt sicherEnde-zu-Ende-Verfolgbarkeit und Einhaltung von akademischen Richtlinien.
11. Fazit
Das UML-Use-Case-Diagramm für das Universitäts-Studenten-Verwaltungssystem ist mehr als nur ein visuelles Werkzeug — es ist ein umfassender Bauplan der folgendes erfasst:
-
Wer das System nutzt
-
Was sie tun
-
Wie Aktionen miteinander verbunden sind
-
Wie Funktionen ausgelöst oder erweitert werden
Es ermöglicht:
-
Klare Rollendefinition
-
Logischer Ablauf akademischer Prozesse
-
Integration mit externen Systemen
-
Skalierbarkeit und Modulargestaltung
-
Ausrichtung der Stakeholder
Durch klare Trennung vonprimären Akteurenvonsekundären Akteuren, und durch die Verwendung voneinschließenunderweiternBeziehungen bietet das Diagramm eine robuste Grundlage für die Softwareentwicklung, das Testen und die kontinuierliche Verbesserung.
12. Anhänge
Anhang A: Farbcodierung im Diagramm
| Farbe | Bedeutung |
|---|---|
| Schwarz | Interaktion mit primären Akteuren |
| Karmesinrot | Handlungen im Zusammenhang mit der Fakultät |
| Goldgelb | Handlungen im Zusammenhang mit Betreuern |
| Dunkeltürkis | Integration mit externen Systemen |
Die Farbcodierung verbessert die Lesbarkeit und die visuelle Hierarchie.
Anhang B: Übersicht der Notation (UML)
| Symbol | Bedeutung |
|---|---|
Aktor |
Benutzer oder externes System |
Anwendungsfall |
Funktionen, die Akteuren zur Verfügung stehen |
Assoziation |
Direkte Interaktion zwischen Akteur und Anwendungsfall |
<<include>> |
Pflichtverhalten in einem anderen Anwendungsfall |
<<extend>> |
Optionales Verhalten, das durch einen Anwendungsfall ausgelöst wird |
Anhang C: Beispiel für ein Sequenzdiagramm (zukünftige Erweiterung)
@startuml
aktor "Student" als student
aktor "Fakultät" als faculty
anwendungsfall "Kurse anmelden" als UC1
anwendungsfall "Aufgabe einreichen" als UC3
anwendungsfall "Noten prüfen" als UC4
student -> UC1 : Meldet sich für Kurs an
UC1 --> UC6 : Einschreibung verarbeiten
student -> UC3 : Reicht Aufgabe ein
faculty -> UC3 : Überprüft und bewertet
UC3 --> UC4 : Noten sind sichtbar
@enduml
Dies zeigt die schrittweise Ausführung — ein natürlicher nächster Schritt nach dem Anwendungsfalldiagramm.
Abschließende Gedanken
Diese Fallstudie zeigt dieKraft von UMLAnwendungsfalldiagrammebei der Erfassung komplexer realer Systeme. Im Kontext der Bildungstechnologie dienen solche Diagramme alsBrücke zwischen akademischer Politik und technischer Umsetzung.
Sie helfen sicherzustellen, dass kein Benutzer oder Prozess übersehen wird, dass Datenflüsse logisch sind und dass die Integration mit externen Systemen transparent und handhabbar ist.
Da Hochschulen weiter digitalisieren, bleiben Werkzeuge wie dieses Anwendungsfalldiagramm unverzichtbar für die Entwicklung vonreaktiven, sicheren und benutzerzentrierten akademischen Systemen.
📌 Empfehlung für Implementierungsteams:
Verwenden Sie dieses Anwendungsfalldiagramm alsBaseline-Anforderungsdokumentund entwickeln Sie es durch iterative Rückmeldungen von Studierenden, Fakultäten und Verwaltungsmitarbeitern weiter.
✅ Diese Fallstudie eignet sich für akademische Zwecke, die Dokumentation von Softwareprojekten oder die Planung von IT-Systemen an Universitäten.
- AI-Chatbot-Funktion – Intelligente Unterstützung für Benutzer von Visual Paradigm: Dieser Artikel stellt die grundlegende Chatbot-Funktion vor, die darauf abzielt, sofortige Anleitung und Aufgaben zu automatisiereninnerhalb der Modellierungssoftware.
- Visual Paradigm Chat – Interaktiver, künstlich-intelligenter Design-Assistent: Eine interaktive Oberfläche, die Benutzern hilft Diagramme zu erstellen, Code zu schreiben und Gestaltungsprobleme zu lösenin Echtzeit über einen conversationalen Assistenten.
- AI-gestütztes Werkzeug zur Verbesserung von Use-Case-Diagrammen – Intelligente Diagramm-Optimierung: Diese Ressource erklärt, wie man AI nutzt, um automatisch zu optimieren und zu verfeinernbestehende Use-Case-Diagramme für eine bessere Klarheit und Vollständigkeit.
- Beherrschen von künstlich-intelligenten Use-Case-Diagrammen mit Visual Paradigm: Ein umfassender Leitfaden zum Einsatz spezialisierter AI-Funktionen zur Erstellung von intelligenten und dynamischen Use-Case-Diagrammenfür moderne Systeme.
- Visual Paradigm AI-Chatbot: Der weltweit erste speziell für visuelle Modellierung entwickelte AI-Assistent: Dieser Artikel hebt den Launch eines revolutionären AI-Assistentenspeziell für die visuelle Modellierung mit intelligenter Anleitung.
- Beispiel für ein künstlich-intelligentes Use-Case-Diagramm für ein Smart-Home-System: Ein von der Community geteiltes Beispiel eines professionellen Use-Case-Diagramms, das von AI generiert wurde, das komplexe Benutzer-System-Interaktionen in einer IoT-Umgebung veranschaulicht.
- Beherrschen von künstlich-intelligenten Use-Case-Diagrammen: Ein kurzer Leitfaden: Ein präziser Leitfaden von Visual Paradigm zum Einsatz von AI, um zu erstellen, zu verfeinern und zu automatisierendie Entwicklung von Use-Case-Diagrammen für eine schnellere Projektabwicklung.
- Revolutionierung der Anwendungsfalldarstellung mit Visual Paradigm AI: Dieser Leitfaden beschreibt, wie die KI-Engine die Dokumentation automatisiert und verbessert die Modellierklarheit von Softwareanforderungen.
- Wie man Anforderungen mit einem KI-Chatbot in Diagramme umwandelt: Dieser Artikel untersucht, wie Projektanforderungen von einfachem Text zu vollständigen Systemdesigns entwickelt werden können durch eine conversationalen Schnittstelle.
- KI-gestützte Chatbot-Entwicklung mit Visual Paradigm: Ein Video-Tutorial, das zeigt, wie ein künstlich intelligenter Chatbot mit Hilfe von automatisierten Modellierungstechniken und unterstützten Diagrammierungswerkzeugen erstellt wird.












