1. Pendahuluan
Dalam pengembangan perangkat lunak modern, terutama dalam teknologi pendidikan dan sistem perusahaan, UML (Bahasa Pemodelan Terpadu) memainkan peran penting dalam menangkap persyaratan fungsional melalui Diagram Kasus Penggunaan. Diagram ini menyediakan representasi visual dari interaksi antara aktor (pengguna) dan sistem, menyoroti fungsionalitas utama dan opsional yang dapat dilakukan pengguna.
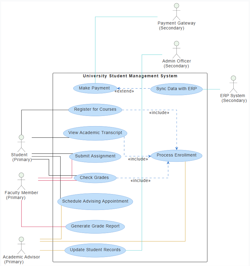
Studi kasus ini berfokus pada Sistem Manajemen Mahasiswa Universitas (USMS), sebuah platform digital komprehensif yang dirancang untuk menyederhanakan operasi akademik yang mencakup pendaftaran mata kuliah, penilaian, konseling, pemrosesan pembayaran, serta integrasi dengan sistem institusi yang lebih luas seperti ERP (Perencanaan Sumber Daya Perusahaan).
Kami akan menyajikan, menganalisis, dan menafsirkan Diagram Kasus Penggunaan UML dari USMS, menjelaskan komponen-komponennya, hubungan-hubungannya, dan implikasi dalam dunia nyata. Selain itu, kami akan mengeksplorasi bagaimana diagram ini mendukung desain sistem, komunikasi dengan pemangku kepentingan, dan pengembangan perangkat lunak.
2. Tujuan Studi Kasus
-
Untuk menafsirkan dan menjelaskan struktur dan semantik dari UML Diagram Kasus Penggunaan.
-
Untuk mengidentifikasi aktor utama, kasus penggunaan, dan hubungan-hubungannya (asosiasi, include, extend).
-
Untuk menganalisis bagaimana sistem mendukung peran pengguna yang berbeda dengan tingkat akses dan tanggung jawab yang bervariasi.
-
Untuk menilai skalabilitas, modularitas, dan kemampuan integrasi sistem.
-
Untuk mengevaluasi bagaimana model kasus penggunaan mendukung pengumpulan persyaratan dan desain sistem.
3. Latar Belakang: Sistem Manajemen Mahasiswa Universitas (USMS)
Sistem Manajemen Mahasiswa Universitas (USMS) adalah platform digital terpusat yang memungkinkan mahasiswa, dosen, pembimbing akademik, dan staf administrasi untuk mengelola kegiatan akademik secara efisien. Sistem ini menggantikan catatan berbasis kertas dengan sistem digital yang interaktif, aman, dan terintegrasi.
Fitur Utama:
-
Pendaftaran dan penjadwalan mata kuliah
-
Penyerahan tugas dan penilaian
-
Pembuatan transkrip akademik dan laporan nilai
-
Janji temu konseling dan perencanaan akademik
-
Transaksi keuangan (biaya, pembayaran, penagihan)
-
Sinkronisasi data dengan sistem eksternal (ERP, gateway pembayaran)
Sistem ini dirancang untuk memastikan konsistensi data, pembaruan secara real-time, dan kepatuhan terhadap kebijakan akademik.
4. Pembagian Diagram Kasus Penggunaan UML
4.1 Aktor dan Peran Mereka
| Aktor | Peran | Tanggung Jawab Utama |
|---|---|---|
| Mahasiswa | Utama | Mendaftar mata kuliah, melihat transkrip, mengumpulkan tugas, memeriksa nilai, dan menjadwalkan janji temu konseling. |
| Dosen | Utama | Menilai tugas, meninjau kinerja mahasiswa, mengakses nilai, dan menghasilkan laporan. |
| Pembimbing Akademik | Utama | Menjadwalkan janji temu konseling, meninjau kemajuan mahasiswa, memperbarui catatan, dan mendukung perencanaan akademik. |
| Petugas Administrasi | Sekunder | Memperbarui catatan mahasiswa, mengelola data administrasi (misalnya status pendaftaran). |
| Gateway Pembayaran | Sekunder | Menangani transaksi keuangan (biaya, biaya kuliah). |
| Sistem ERP | Sekunder | Menyinkronkan data akademik dan keuangan dengan sistem perusahaan (misalnya gaji, persediaan). |
Catatan:Penggunaan aktor ‘Utama’ dan ‘Sekunder’ mencerminkan tingkat interaksi langsung dengan sistem. Aktor utama menggunakan USMS secara langsung; aktor sekunder adalah mitra terintegrasi.
4.2 Kasus Penggunaan dan Deskripsinya
| Kasus Penggunaan | Deskripsi |
|---|---|
| UC1 – Mendaftar untuk Mata Kuliah | Mahasiswa dan dosen memulai proses pendaftaran mata kuliah berdasarkan prasyarat dan ketersediaan. |
| UC2 – Melihat Transkrip Akademik | Mahasiswa dan pembimbing mengakses catatan rinci mengenai mata kuliah yang telah selesai, nilai, dan kredit. |
| UC3 – Mengumpulkan Tugas | Mahasiswa mengunggah tugas melalui platform; dosen meninjau dan menilai tugas tersebut. |
| UC4 – Mengecek Nilai | Mahasiswa dan dosen dapat melihat nilai saat ini dan sebelumnya secara real time. |
| UC5 – Jadwalkan Janji Temu Bimbingan Akademik | Mahasiswa menjadwalkan janji temu dengan pembimbing akademik untuk membahas rencana akademik. |
| UC6 – Memproses Pendaftaran | Proses pendaftaran terpusat yang dipicu oleh pendaftaran mata kuliah dan persetujuan. |
| UC7 – Menghasilkan Laporan Nilai | Dosen atau admin membuat ringkasan nilai formal untuk mahasiswa atau keperluan pelaporan. |
| UC8 – Melakukan Pembayaran | Mahasiswa membayar biaya kuliah dan biaya lainnya melalui gateway pembayaran terintegrasi. |
| UC9 – Memperbarui Catatan Mahasiswa | Pembimbing atau petugas admin mengubah status mahasiswa (misalnya, mengundurkan diri, probation, pindah). |
| UC10 – Menyinkronkan Data dengan ERP | Sistem berbagi data mahasiswa dan keuangan dengan ERP universitas untuk penggajian, perencanaan keuangan, dan pelaporan. |
5. Penjelasan Hubungan UML
5.1 Asosiasi (Garis yang menghubungkan aktor dengan use case)
Asosiasi merepresentasikaninteraksi langsungantara aktor dan use case. Mereka berwarna-warni untuk mencerminkan peran pengguna:
| Asosiasi | Warna | Makna |
|---|---|---|
mahasiswa - UC1 |
Hitam | Mahasiswa memulai pendaftaran mata kuliah. |
mahasiswa - UC2, UC3, UC4 |
Hitam | Mahasiswa berinteraksi dengan fungsi akademik inti. |
fakultas - UC3, UC4, UC7 |
Krimson | Fakultas mengelola tugas dan penilaian. |
penasihat - UC5, UC6, UC9 |
Emas | Penasihat mengelola bimbingan dan pembaruan catatan. |
UC8 - pembayaran |
Turkuo gelap | Gerbang pembayaran memproses biaya. |
UC9 - admin |
Turkuo gelap | Admin memperbarui catatan. |
UC10 - ERP |
Turkuis gelap | ERP menerima data yang disinkronkan. |
Asosiasi ini menunjukkansiapa yang melakukan fungsi mana, membantu menentukan peran dan tanggung jawab pengguna.
5.2 Hubungan Include (<>)
Hubungan includemewakiliperilaku wajib, dapat digunakan kembaliyang tertanam dalam kasus penggunaan lainnya.
UC1 ..> UC6 : <<include>>
UC2 ..> UC6 : <<include>>
UC4 ..> UC6 : <<include>>
Interpretasi:
-
Semua mahasiswa yang mendaftar mata kuliah (UC1)harus melaluiproses pendaftaran (UC6).
-
Mahasiswa yang melihat transkrip (UC2)harus juga memicuproses pendaftaran (UC6)— kemungkinan untuk verifikasi kredit.
-
Mahasiswa yang memeriksa nilai (UC4)secara implisit merupakan bagian dariproses pendaftaran— nilai hanya tersedia setelah pendaftaran dikonfirmasi.
✅ Hubungan ini memastikanintegritas data dan konsistensi alur.
🔍 Sebagai contoh, seorang mahasiswa tidak dapat memeriksa nilai mereka sampai mereka terdaftar dalam sebuah mata kuliah.
Ini mencegah akses data yang tidak valid atau terlalu dini.
5.3 Hubungan Extend (<>)
UC8 <.. UC10 : <<perluas>>
Interpretasi:
-
Ketika seorang mahasiswa melakukan pembayaran (UC8), sistem secara opsional memperluas dengan menyinkronkan data dengan ERP (UC10).
-
Ini berarti: Pembayaran → Sinkronisasi ERP Opsional
-
Tidak semua pembayaran memicu sinkronisasi ERP — hal ini dapat didasarkan pada kondisi (misalnya, biaya kuliah, awal semester).
🚀 Ini mendukung integrasi yang fleksibel — sistem tidak mengharuskan sinkronisasi ERP pada setiap transaksi, mengurangi beban.
💡 Ini memungkinkan institusi memilih kapan melakukan sinkronisasi data (misalnya, setelah konfirmasi pembayaran atau pada akhir semester).
Ini adalah contoh nyata dari perluasan alur kerja opsional, di mana tindakan inti (pembayaran) dapat memicu perilaku tambahan, sekunder.
6. Implikasi Desain Sistem
6.1 Kontrol Akses Berbasis Peran (RBAC)
-
Mahasiswa: Dapat melihat nilai, mengumpulkan tugas, mendaftar mata kuliah.
-
Fakultas: Dapat memberi nilai, melihat nilai, membuat laporan.
-
Pembimbing: Dapat menjadwalkan janji temu, memperbarui catatan.
-
Admin: Akses CRUD penuh ke catatan mahasiswa.
-
Sistem Eksternal: Tidak ada antarmuka langsung — hanya melalui API (misalnya, ERP, Gateway Pembayaran).
Ini menjamin keamanan dan kerahasiaan data dengan membatasi akses kepada pihak yang relevan.
6.2 Alur Data dan Integritas
-
Pendaftaran (UC6) berfungsi sebagai gerbang ke semua fungsi akademik.
-
Semua catatan akademik (transkrip, nilai) berasal dari pendaftaran mata kuliah dan penilaian tugas.
-
Laporan nilai (UC7) dan transkrip (UC2) dibuat hanya setelah data divalidasi melalui pendaftaran dan penilaian.
Ini menciptakan suatu siklus data yang menjamin akurasi dan pelacakan.
6.3 Integrasi dengan Sistem Eksternal
| Sistem | Tujuan | Pemicu |
|---|---|---|
| Gateway Pembayaran | Menerima pembayaran | Dipicu melalui UC8 |
| Sistem ERP | Sinkronkan data | Dipicu melalui UC10 (diperluas dari UC8) |
Penggunaan aktor sekunder menunjukkan bahwa USMS tidak terisolasi — ia adalahterintegrasi ke dalam ekosistem yang lebih besardari alat institusional.
Ini menunjukkan pentingnyadesain API, otentikasi, danstandar format data (misalnya, XML, JSON) dalam integrasi semacam ini.
7. Analisis Stakeholder
| Stakeholder | Kebutuhan | Kasus Penggunaan |
|---|---|---|
| Mahasiswa | Memahami beban kuliah, nilai, biaya, dan kemajuan akademik | UC1, UC2, UC3, UC4, UC5, UC8 |
| Dosen | Menilai pekerjaan, memantau kinerja | UC3, UC4, UC7 |
| Pembimbing | Mendukung mahasiswa, melacak kemajuan | UC5, UC6, UC9 |
| Petugas Admin | Menjaga catatan mahasiswa, mengelola data | UC9 |
| Admin Universitas | Pantau keuangan, kepatuhan | UC8, UC10 |
| Sistem Eksternal | Terima data yang distandarkan | UC8, UC10 |
Diagram ini berfungsi sebagaialat komunikasiuntuk pemangku kepentingan agar memahami tujuan dan tanggung jawab bersama.
8. Keterbatasan dan Area Peningkatan
| Keterbatasan | Saran |
|---|---|
| Tidak ada batasan eksplisit (misalnya, tenggat waktu, prasyarat) | Tambahkan aturan validasi dalam persyaratan atau diagram urutan |
| Tidak ada penanganan kesalahan | Tambahkan kasus penggunaan pengecualian (misalnya, “Gagal Mendaftar”) |
| Tidak ada pemicu berbasis waktu | Tentukan kapan UC10 dijalankan (misalnya, setelah konfirmasi pembayaran) |
| Kurangnya persyaratan non-fungsional | Tambahkan catatan keamanan, kinerja, dan skalabilitas |
| Tidak ada antarmuka pengguna | Iterasi mendatang dapat mencakup kerangka antarmuka pengguna atau diagram aktivitas |
🔍 Rekomendasi: Perluas diagram kasus penggunaan untuk mencakupkasus penggunaan pengecualian (misalnya, “Kebijakan Kursus Melebihi Batas,” “Pembayaran Gagal”) dandiagram urutanuntuk menunjukkan interaksi langkah demi langkah.
9. Cara Diagram Ini Mendukung Pengembangan Perangkat Lunak
| Fase | Peran Diagram Kasus Penggunaan |
|---|---|
| Pengumpulan Kebutuhan | Membantu mengidentifikasi kebutuhan fungsional dari pemangku kepentingan. |
| Desain Sistem | Membimbing desain modul (misalnya, modul pendaftaran, modul pembayaran). |
| Komunikasi Tim | Menyediakan bahasa visual bersama antara pengembang, penguji, dan manajer. |
| Perencanaan Pengujian | Kasus penggunaan menjadi kasus pengujian (misalnya, “Siswa mengirim tugas → Nilai muncul”). |
| Pelatihan Pengguna | Berfungsi sebagai alat bantu pelatihan untuk menjelaskan kemampuan sistem. |
Diagram kasus penggunaan ini adalah dasar untuk pemodelan lebih lanjut (misalnya, diagram urutan, aktivitas, kelas).
10. Contoh Aplikasi Dunia Nyata
Skenario: Seorang siswa bernama Maya ingin mendaftar untuk mata kuliah baru.
-
Maya masuk sistem → memicu UC1 (Mendaftar untuk Mata Kuliah).
-
Sistem memeriksa prasyarat → jika valid, melanjutkan ke UC6 (Memproses Pendaftaran).
-
Maya mengirim tugas → memicu UC3 (Mengirim Tugas).
-
Dosen memberi nilai → memicuUC4 (Periksa Nilai).
-
Maya menjadwalkan janji temu → memicuUC5 (Jadwalkan Janji Temu Konseling).
-
Maya membayar biaya kuliah → memicuUC8 (Lakukan Pembayaran) → yangmemperluaskeUC10 (Sinkronkan dengan ERP) untuk memperbarui catatan keuangan.
✅ Semua langkah sesuai dengan model use case.
Alur ini memastikanpelacakan dari awal hingga akhirdankepatuhan dengan kebijakan akademik.
11. Kesimpulan
The Diagram Use Case UML untuk Sistem Manajemen Mahasiswa Universitas lebih dari sekadar alat visual — ini adalah denah komprehensif yang mencatat:
-
Siapa yang menggunakan sistem
-
Apa yang mereka lakukan
-
Bagaimana tindakan saling terkait
-
Bagaimana fungsi dipicu atau diperluas
Ini memungkinkan:
-
Definisi peran yang jelas
-
Alur logis dari proses akademik
-
Integrasi dengan sistem eksternal
-
Skalabilitas dan modularitas
-
Penyelarasan pemangku kepentingan
Dengan memisahkan secara jelasaktor utamadariaktor sekunder, dan dengan menggunakantermasukdanperluashubungan, diagram ini menyediakan dasar yang kuat untuk pengembangan perangkat lunak, pengujian, dan peningkatan berkelanjutan.
12. Lampiran
Lampiran A: Kode Warna dalam Diagram
| Warna | Makna |
|---|---|
| Hitam | Interaksi aktor utama |
| Merah tua | Tindakan terkait fakultas |
| Kuning kecoklatan | Tindakan terkait pembimbing |
| Biru turquoise gelap | Integrasi dengan sistem eksternal |
Kode warna meningkatkan keterbacaan dan hierarki visual.
Lampiran B: Ringkasan Notasi (UML)
| Simbol | Makna |
|---|---|
aktor |
Pengguna atau sistem eksternal |
kasus penggunaan |
Fungsionalitas yang tersedia untuk aktor |
asosiasi |
Interaksi langsung antara aktor dan kasus penggunaan |
<<include>> |
Perilaku wajib dalam kasus penggunaan lain |
<<extend>> |
Perilaku opsional yang dipicu oleh kasus penggunaan |
Lampiran C: Diagram Urutan Contoh (Ekstensi Masa Depan)
@startuml
aktor "Mahasiswa" sebagai mahasiswa
aktor "Dosen" sebagai dosen
kasus penggunaan "Mendaftar Mata Kuliah" sebagai UC1
kasus penggunaan "Menyerahkan Tugas" sebagai UC3
kasus penggunaan "Cek Nilai" sebagai UC4
mahasiswa -> UC1 : Mendaftar mata kuliah
UC1 --> UC6 : Proses Pendaftaran
mahasiswa -> UC3 : Menyerahkan tugas
dosen -> UC3 : Meninjau dan memberi nilai
UC3 --> UC4 : Nilai dapat dilihat
@enduml
Ini menunjukkan eksekusi langkah demi langkah — langkah alami berikutnya setelah diagram kasus penggunaan.
Kesimpulan Akhir
Studi kasus ini menunjukkan kemampuankekuatan UMLdiagram kasus penggunaandalam menangkap sistem dunia nyata yang kompleks. Dalam konteks teknologi pendidikan, diagram seperti ini berfungsi sebagai jembatan antara kebijakan akademik dan implementasi teknisjembatan antara kebijakan akademik dan implementasi teknis.
Mereka membantu memastikan bahwa tidak ada pengguna atau proses yang terlewat, alur data logis, dan integrasi dengan sistem eksternal transparan serta dapat dikelola.
Seiring universitas terus melakukan digitalisasi, alat seperti model kasus penggunaan ini akan tetap esensial dalam membangun sistem akademik yang responsif, aman, dan berpusat pada penggunasistem akademik yang responsif, aman, dan berpusat pada pengguna.
📌 Rekomendasi untuk Tim Implementasi:
Gunakan diagram kasus penggunaan ini sebagaidokumen persyaratan dasardan kembangkan melalui umpan balik iteratif dari mahasiswa, dosen, dan administrator.
✅ Studi kasus ini cocok untuk penggunaan akademik, dokumentasi proyek perangkat lunak, atau perencanaan TI universitas.
- Fitur AI Chatbot – Bantuan Cerdas untuk Pengguna Visual Paradigm: Artikel ini memperkenalkan fungsi inti chatbot yang dirancang untuk memberikan bimbingan instan dan mengotomatisasi tugas dalam perangkat lunak pemodelan.
- Visual Paradigm Chat – Asisten Desain Interaktif Berbasis AI: Antarmuka interaktif yang membantu pengguna menghasilkan diagram, menulis kode, dan menyelesaikan tantangan desain secara real time melalui asisten percakapan.
- Alat Pemantapan Diagram Kasus Pengguna Berbasis AI – Peningkatan Diagram Cerdas: Sumber ini menjelaskan cara menggunakan AI untuk secara otomatis mengoptimalkan dan menyempurnakan diagram kasus pengguna yang sudah ada untuk kejelasan dan kelengkapan yang lebih baik.
- Menguasai Diagram Kasus Pengguna Berbasis AI dengan Visual Paradigm: Tutorial komprehensif tentang memanfaatkan fitur AI khusus untuk membuat diagram kasus pengguna cerdas dan dinamis untuk sistem modern.
- Visual Paradigm AI Chatbot: Asisten AI Pertama di Dunia yang Dirancang Khusus untuk Pemodelan Visual: Artikel ini menyoroti peluncuran sebuah asisten AI yang revolusioner yang dirancang khusus untuk pemodelan visual dengan bimbingan cerdas.
- Contoh Diagram Kasus Pengguna Berbasis AI untuk Sistem Rumah Cerdas: Contoh yang dibagikan komunitas dari sebuah diagram kasus pengguna profesional yang dihasilkan oleh AI, yang menggambarkan interaksi pengguna-sistem yang kompleks dalam lingkungan IoT.
- Menguasai Diagram Kasus Pengguna Berbasis AI: Tutorial Singkat: Panduan ringkas dari Visual Paradigm tentang memanfaatkan AI untuk menciptakan, menyempurnakan, dan mengotomatisasi pengembangan diagram kasus pengguna untuk pengiriman proyek yang lebih cepat.
- Merevolusi Elaborasi Kasus Penggunaan dengan Visual Paradigm AI: Panduan ini menjelaskan bagaimana mesin AI mengotomatisasi dokumentasi dan meningkatkan kejelasan pemodelan persyaratan perangkat lunak.
- Cara Mengubah Persyaratan menjadi Diagram dengan Chatbot AI: Artikel ini mengeksplorasi bagaimana persyaratan proyek dapat berkembang dari teks sederhana menjadi desain sistem lengkap melalui antarmuka percakapan.
- Pengembangan Chatbot Berbasis AI Menggunakan Visual Paradigm: Tutorial video yang menunjukkan cara membuat chatbot berbasis AI menggunakan teknik pemodelan otomatis dan alat bantu pembuatan diagram.












