1. はじめに
現代のソフトウェア開発において、特に教育技術や企業システムでは、UML(統合モデル化言語)は、機能要件を把握する上で中心的な役割を果たしており、ユースケース図によって、アクター(ユーザー)とシステムとの相互作用を視覚的に表現し、ユーザーが実行可能な主要機能およびオプション機能を強調します。
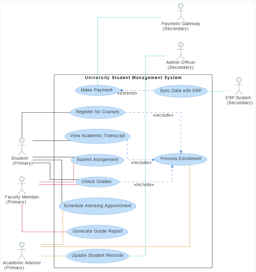
本事例研究では、大学学生管理システム(USMS)、授業登録、成績評価、アドバイス、支払い処理、およびERP(企業資源計画)を含む広範な機関システムとの統合を目的とした包括的なデジタルプラットフォームです。
本研究では、UMLユースケース図USMSのUMLユースケース図を提示・分析・解釈し、その構成要素、関係性、現実世界における意味を説明します。さらに、この図がシステム設計、ステークホルダー間のコミュニケーション、ソフトウェア開発をどのように支援するかについても検討します。
2. 事例研究の目的
-
・主要なアクター、ユースケース、およびそれらの関係(関連、包含、拡張)を特定すること
-
・システムが、アクセス権限や責任の異なるさまざまなユーザー役割をどのように支援するかを分析すること
-
・システムのスケーラビリティ、モジュール性、統合能力を評価すること
-
・ユースケースモデルが要件収集およびシステム設計をどのように支援するかを評価すること
3. 背景:大学学生管理システム(USMS)
大学学生管理システム(USMS)は、学生、教員、アドバイザー、事務職員が学術活動を効率的に管理できる集中型のデジタルプラットフォームです。紙ベースの記録を、インタラクティブで安全かつ統合的なデジタルシステムに置き換えます。
主な機能:
-
授業登録とスケジューリング
-
課題提出と採点
-
成績証明書および成績レポートの生成
-
アドバイスの予約と学業計画
-
財務取引(手数料、支払い、請求)
-
外部システム(ERP、決済ゲートウェイ)とのデータ同期
このシステムは、データの一貫性、リアルタイムでの更新、および学術方針への準拠を確保することを目的として設計されています。
4. UMLユースケース図の分解
4.1 キャラクタとその役割
| キャラクタ | 役割 | 主な責任 |
|---|---|---|
| 学生 | 主な | 授業を登録し、成績証明書を確認し、課題を提出し、成績を確認し、アドバイスの予約をスケジュールする。 |
| 教員 | 主な | 課題の成績を付与し、学生の成績をレビューし、成績にアクセスし、レポートを生成する。 |
| 学業アドバイザー | 主な | アドバイスの予約をスケジュールし、学生の進捗をレビューし、記録を更新し、学業計画を支援する。 |
| 事務職員 | 補助的な | 学生記録を更新し、事務データ(例:登録状態)を管理する。 |
| 決済ゲートウェイ | 補助的な | 財務取引(手数料、授業料)を処理する。 |
| ERPシステム | 補助的な | 学術および財務データを企業システム(例:給与、在庫)と同期する。 |
注記:「主な」および「補助的な」キャラクタの使用は、システムとの直接的な相互作用の程度を反映しています。主なキャラクタはUSMSを直接利用し、補助的なキャラクタは統合パートナーです。
4.2 ユースケースとその説明
| ユースケース | 説明 |
|---|---|
| UC1 – 授業の登録 | 学生および教員は、前提条件および空き状況に基づいて、学術課程の登録プロセスを開始する。 |
| UC2 – 成績証明書の閲覧 | 学生およびアドバイザーは、完了した授業、成績、単位の詳細記録にアクセスする。 |
| UC3 – 課題の提出 | 学生はプラットフォームを通じて課題をアップロードし、教員がレビューおよび採点する。 |
| UC4 – 成績の確認 | 学生および教員は、現在および過去の成績をリアルタイムで確認できる。 |
| UC5 – アドバイスの予約 | 学生は学業計画について相談するため、学業アドバイザーとの予約を取る。 |
| UC6 – 登録処理 | 授業登録および承認によって引き起こされる集中型の登録プロセス。 |
| UC7 – 成績レポートの生成 | 教員または管理者が、学生用または報告用に正式な成績要約を作成する。 |
| UC8 – 支払いの実行 | 学生は統合型決済ゲートウェイを通じて授業料および諸費用を支払う。 |
| UC9 – 学生記録の更新 | アドバイザーまたは管理者は、学生の状態(例:退学、留年、転学)を変更する。 |
| UC10 – ERPとのデータ同期 | システムは学生および財務データを大学のERPと共有し、給与支払い、財務計画、報告に使用する。 |
5. UMLの関係の説明
5.1 関連(アクターとユースケースを結ぶ線)
関連は直接的な相互作用アクターとユースケースの間の相互作用を表す。色分けによりユーザーの役割を反映している。
| 関連 | 色 | 意味 |
|---|---|---|
学生 - UC1 |
黒 | 学生が授業登録を開始する。 |
学生 - UC2, UC3, UC4 |
黒 | 学生は主要な学術機能とやり取りする。 |
教員 - UC3, UC4, UC7 |
深紅 | 教員が課題と成績管理を行う。 |
アドバイザー - UC5, UC6, UC9 |
黄金色 | アドバイザーが相談指導と記録の更新を管理する。 |
UC8 - 支払い |
濃い水色 | 支払いゲートウェイが手数料を処理する。 |
UC9 - 管理 |
濃い水色 | 管理者が記録を更新する。 |
UC10 - ERP |
ダークターコイズ | ERPは同期されたデータを受け取ります。 |
これらの関連は、誰がどの機能を実行するかを示しています、ユーザーの役割と責任を定義するのに役立ちます。
5.2 包含関係(<>)
包含関係は、必須で再利用可能な振る舞いを他のユースケース内に埋め込むものです。
UC1 ..> UC6 : <<include>>
UC2 ..> UC6 : <<include>>
UC4 ..> UC6 : <<include>>
解釈:
-
コースを登録するすべての学生(UC1)は、登録プロセス(UC6)を開始しなければなりません.
-
成績証明書を閲覧する学生(UC2)もまた、登録プロセス(UC6)を開始しなければなりません— おそらく単位確認のためです。
-
成績を確認する学生(UC4)は、登録プロセスの一部であると暗黙的にされています— 成績は登録が確認された後のみ利用可能です。
✅ これらの関係は、データの整合性とフローの一貫性を確保します.
🔍 たとえば、学生はコースに登録されるまで成績を確認できません。
これにより、無効または過剰なデータアクセスを防ぎます。
5.3 拡張関係(<>)
UC8 <.. UC10 : <<拡張>>
解釈:
-
学生が支払いを行う(UC8)、システムはオプションで拡張するによってERP(UC10)とのデータ同期を行う.
-
つまり:支払い → オプションによるERP同期
-
すべての支払いがERP同期をトリガーするわけではなく、条件に基づく場合がある(例:授業料、学期の開始など)。
🚀 これにより柔軟な統合— システムはすべての取引でERP同期を必要としないため、負荷を軽減する。
💡 これにより、機関がデータ同期のタイミングを選択できる(例:支払い確認後、または学期末など)。
これは現実世界の例のオプションのワークフロー拡張であり、核心的な行動(支払い)が追加の二次的行動をトリガーする可能性がある。
6. システム設計上の影響
6.1 ロールベースアクセス制御(RBAC)
-
学生:成績の閲覧、課題の提出、授業の登録が可能。
-
教員:成績の付与、成績の閲覧、レポートの作成が可能。
-
アドバイザー:予約のスケジューリング、記録の更新が可能。
-
管理者: 学生記録への完全なCRUDアクセス。
-
外部システム: 直接的なインターフェースなし — API経由のみ(例:ERP、決済ゲートウェイ)。
これにより、セキュリティとデータプライバシー関係者へのアクセスを制限することで確保される。
6.2 データフローと整合性
-
登録(UC6)はすべての学術機能へのゲートウェイとして機能する。
-
すべての学術記録(成績証明書、成績)は、授業登録および課題評価.
-
成績報告書(UC7)および成績証明書(UC2)は、登録および評価を通じてデータが検証された後のみ生成される。
これにより、データライフサイクルが確保される正確性と追跡可能性.
6.3 外部システムとの統合
| システム | 目的 | トリガー |
|---|---|---|
| 決済ゲートウェイ | 支払いを受け入れる | UC8経由でトリガーされる |
| ERPシステム | データを同期する | UC10(UC8から拡張)経由でトリガーされる |
補助アクターの使用は、USMSが孤立しているわけではないことを示している——それはより大きなエコシステムに統合されている機関ツールの一部である。
これにより、このような統合においてAPI設計, 認証、およびデータフォーマット標準(例:XML、JSON)の重要性が強調される。
7. ステークホルダー分析
| ステークホルダー | ニーズ | ユースケース |
|---|---|---|
| 学生 | 授業負荷、成績、料金、学業進捗を理解する | UC1、UC2、UC3、UC4、UC5、UC8 |
| 教員 | 成績を付ける、パフォーマンスを監視する | UC3、UC4、UC7 |
| アドバイザー | 学生を支援し、進捗を追跡する | UC5、UC6、UC9 |
| 事務職員 | 学生記録を維持し、データを管理する | UC9 |
| 大学管理者 | 財務およびコンプライアンスの監視 | UC8、UC10 |
| 外部システム | 標準化されたデータの受信 | UC8、UC10 |
この図は、コミュニケーションツールとして機能するステークホルダーが共有する目標と責任を理解するためのものである。
8. 制限事項と改善すべき点
| 制限事項 | 提案 |
|---|---|
| 明確な制約なし(例:締切、前提条件など) | 要件またはシーケンス図に検証ルールを追加する |
| エラー処理なし | 例外ユースケースを追加する(例:「登録に失敗した場合」) |
| 時間ベースのトリガーなし | UC10が実行されるタイミングを定義する(例:支払い確認後など) |
| 非機能要件の不足 | セキュリティ、パフォーマンス、スケーラビリティに関するメモを追加する |
| ユーザーインターフェースなし | 今後のバージョンではUIのワイヤーフレームやアクティビティ図を含める可能性がある |
🔍 推奨事項:ユースケース図を拡張して、例外ユースケース(例:「授業過多」、「支払い失敗」)およびシーケンス図ステップバイステップの相互作用を示すために。
9. この図がソフトウェア開発をどのように支援するか
| フェーズ | ユースケース図の役割 |
|---|---|
| 要件収集 | ステークホルダーからの機能的要件を特定するのに役立つ。 |
| システム設計 | モジュール設計をガイドする(例:登録モジュール、支払いモジュール)。 |
| チーム間のコミュニケーション | 開発者、テスト担当者、マネージャーの間で共有される視覚的言語を提供する。 |
| テスト計画 | ユースケースがテストケースに変換される(例:「学生が課題を提出 → 成績が表示される」)。 |
| ユーザー教育 | システムの機能を説明するための教育支援となる。 |
このユースケース図は 基盤 さらなるモデル化(例:シーケンス図、アクティビティ図、クラス図)の基盤となる。
10. 実際の応用例
シナリオ:名前が マヤ が新しいコースに登録したいと希望している。
-
マヤはログインする → トリガーとなる UC1(コース登録).
-
システムが前提条件を確認 → 有効な場合、次に UC6(登録処理).
-
マヤが課題を提出 → トリガーとなる UC3(課題提出).
-
教員が成績を入力 → トリガーUC4(成績確認).
-
マヤが面談予約を設定 → トリガーUC5(アドバイザー面談の予約).
-
マヤが授業料を支払う → トリガーUC8(支払いを行う)→ これにより拡張にUC10(ERPとの同期)財務記録を更新するため。
✅ すべてのステップがユースケースモデルと整合している。
このフローによりエンドツーエンドのトレーサビリティおよびコンプライアンス学術ポリシーとの整合性。
11. 結論
このUMLユースケース図大学学生管理システムのためのものは、単なる視覚的ツール以上のものである——それは包括的な設計図を捉えている:
-
誰がシステムを使用するか
-
何を行うか
-
行動がどのように関連しているか
-
機能がどのようにトリガーまたは拡張されるか
これにより可能になること:
-
明確な役割の定義
-
学術プロセスの論理的な流れ
-
外部システムとの統合
-
スケーラビリティとモジュラリティ
-
ステークホルダーの整合
明確に分離することで主要なアクターから二次的なアクター、そして、使用することで含むおよび拡張関係性により、図はソフトウェア開発、テスト、継続的改善の堅固な基盤を提供する。
12. 参考資料
付録A:図における色分け
| 色 | 意味 |
|---|---|
| 黒 | 主要なアクターとの相互作用 |
| 深紅 | 教員関連の行動 |
| 黄金色 | アドバイザー関連の行動 |
| 濃い水色 | 外部システムとの統合 |
色分けにより可読性と視覚的階層が向上する。
付録B:記法の要約(UML)
| 記号 | 意味 |
|---|---|
アクター |
ユーザーまたは外部システム |
ユースケース |
アクターが利用可能な機能 |
関連 |
アクターとユースケース間の直接的な相互作用 |
<<include>> |
別のユースケースにおける必須動作 |
<<extend>> |
ユースケースによって引き起こされるオプション動作 |
付録C:シーケンス図のサンプル(将来の拡張)
@startuml
actor "学生" as student
actor "教員" as faculty
usecase "授業登録" as UC1
usecase "課題提出" as UC3
usecase "成績確認" as UC4
student -> UC1 : 授業を登録
UC1 --> UC6 : 登録処理
student -> UC3 : 課題を提出
faculty -> UC3 : 評価と成績付け
UC3 --> UC4 : 成績が表示される
@enduml
これはステップバイステップの実行を示しており、ユースケース図の後の自然な次のステップである。
最終的な考察
この事例研究は、UMLの力ユースケース図複雑な現実世界のシステムを捉える能力を示している。教育技術の文脈において、このような図は学術方針と技術的実装の橋渡しとなる.
ユーザーまたはプロセスが見逃されないことを保証し、データの流れが論理的であり、外部システムとの統合が透明で管理可能であることを支援する。
大学がデジタル化を続ける中で、このようなユースケースモデルは、対応性があり、安全で、ユーザー中心の学術システム.
📌 実装チームへの推奨事項:
このユースケース図をベースライン要件書として使用し、学生、教員、管理者からの反復的なフィードバックを通じて進化させること。
✅ この事例研究は、学術的な用途、ソフトウェアプロジェクトの文書化、または大学のIT計画に適しています。
- AIチャットボット機能 – Visual Paradigmユーザー向けのインテリジェントな支援:この記事では、インテリジェントな支援を提供するために設計されたコアチャットボット機能を紹介しています。即時のガイダンスとタスクの自動化モデル作成ソフトウェア内で。
- Visual Paradigm Chat – AI搭載のインタラクティブなデザインアシスタント:ユーザーが図を生成したり、コードを書いたり、デザイン課題を解決したりするのを支援するインタラクティブなインターフェース。図の作成、コードの記述、デザイン課題の解決会話型アシスタントを通じてリアルタイムで。
- AI搭載のユースケース図の最適化ツール – スマートな図の強化:このリソースでは、AIを活用して、自動的に最適化および精緻化する方法を説明しています。既存のユースケース図を、より明確で完全な状態にするために。
- Visual ParadigmによるAI駆動型ユースケース図の習得:専用のAI機能を活用して、インテリジェントでダイナミックなユースケース図を作成するための包括的なチュートリアル。現代のシステム向けに。
- Visual Paradigm AIチャットボット:世界初の視覚的モデリング専用AIアシスタント:この記事では、画期的なAIアシスタントのリリースを紹介しています。インテリジェントなガイダンスを備えた、視覚的モデリングに特化した。
- スマートホームシステム向けのAI駆動型ユースケース図の例:コミュニティが共有した、AIによって生成されたプロフェッショナルなユースケース図の例。IoT環境における複雑なユーザーとシステムの相互作用を示しています。
- AI駆動型ユースケース図をマスターする:ショートチュートリアル:Visual Paradigmによる、AIを活用して、ユースケース図の作成、精緻化、自動化を行うための簡潔なガイド。プロジェクトの迅速な納品を実現するためのユースケース図開発。
- Visual Paradigm AIによるユースケースの詳細化の革新:このガイドでは、AIエンジンがどのように機能するかを詳しく説明しています。文書作成を自動化しますそして、ソフトウェア要件のモデル化の明確さを高めます。
- AIチャットボットを使って要件を図に変換する方法:この記事では、プロジェクトの要件がどのように進化するかを検討しています。単純なテキストから完全なシステム設計へと対話型インターフェースを通じて。
- Visual Paradigmを用いたAI駆動型チャットボット開発:AI駆動型チャットボットを構築する方法をビデオチュートリアルで紹介しています。自動化されたモデル化技術を使用しておよび支援付きの図作成ツールを使用して。












