1. Введение
В современной разработке программного обеспечения, особенно в области образовательных технологий и корпоративных систем, UML (унифицированный язык моделирования) играет решающую роль в фиксации функциональных требований с помощью диаграмм вариантов использования. Эти диаграммы предоставляют визуальное представление взаимодействий между участниками (пользователями) и системой, подчеркивая основные и дополнительные функции, которые пользователи могут выполнять.
Настоящее исследование сосредоточено на системе управления студентами университета (USMS), комплексной цифровой платформе, разработанной для оптимизации учебных операций, включая регистрацию на курсы, оценку, консультирование, обработку платежей и интеграцию с более широкими институциональными системами, такими как ERP (планирование ресурсов предприятия).
Мы представим, проанализируем и интерпретируем диаграмму вариантов использования UML системы USMS, объясняя ее компоненты, взаимосвязи и практическое значение. Кроме того, мы рассмотрим, как эта диаграмма способствует проектированию системы, коммуникации с заинтересованными сторонами и разработке программного обеспечения.
2. Цели исследования
-
Расшифровать и объяснить структуру и семантику UML диаграммы вариантов использования.
-
Определить ключевых участников, варианты использования и их взаимосвязи (ассоциация, включение, расширение).
-
Проанализировать, как система поддерживает различные роли пользователей с разными уровнями доступа и ответственности.
-
Оценить масштабируемость, модульность и возможности интеграции системы.
-
Оценить, как модель вариантов использования способствует сбору требований и проектированию системы.
3. Основа: система управления студентами университета (USMS)
Система управления студентами университета (USMS) — это централизованная цифровая платформа, которая позволяет студентам, преподавателям, консультантам и административному персоналу эффективно управлять учебной деятельностью. Она заменяет бумажные записи интерактивной, безопасной и интегрированной цифровой системой.
Ключевые функции:
-
Регистрация на курсы и расписание
-
Сдача заданий и оценка
-
Генерация академической справки и отчета о оценках
-
Прием консультаций и планирование учебной деятельности
-
Финансовые операции (комиссии, оплата, выставление счетов)
-
Синхронизация данных с внешними системами (ERP, платежные шлюзы)
Система разработана для обеспечения согласованности данных, обновлений в реальном времени и соответствия академическим политикам.
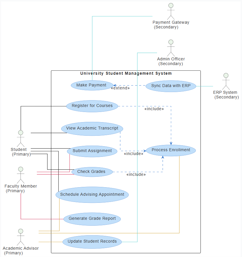
4. Разбивка диаграммы вариантов использования UML
4.1 Актеры и их роли
| Актер | Роль | Основная ответственность |
|---|---|---|
| Студент | Основной | Записывается на курсы, просматривает транскрипты, сдает задания, проверяет оценки, записывается на консультации. |
| Преподаватель | Основной | Оценивает задания, анализирует успеваемость студентов, получает доступ к оценкам, формирует отчеты. |
| Академический консультант | Основной | Планирует консультации, анализирует прогресс студентов, обновляет записи, содействует академическому планированию. |
| Администратор | Второстепенный | Обновляет записи студентов, управляет административными данными (например, статус зачисления). |
| Платежный шлюз | Второстепенный | Обрабатывает финансовые операции (комиссии, плата за обучение). |
| ERP-система | Второстепенный | Синхронизирует академические и финансовые данные с корпоративными системами (например, зарплатные расчеты, учет товарно-материальных ценностей). |
Примечание:Использование терминов «Основной» и «Второстепенный» отражает степень прямого взаимодействия с системой. Основные актеры используют USMS непосредственно; второстепенные актеры являются интегрированными партнерами.
4.2 Варианты использования и их описания
| Вариант использования | Описание |
|---|---|
| UC1 – Регистрация на курсы | Студенты и преподаватели инициируют процесс регистрации на академические курсы на основе предварительных требований и доступности. |
| UC2 – Просмотр академического транскрипта | Студенты и консультанты получают доступ к подробной записи завершенных курсов, оценок и зачетных единиц. |
| UC3 – Подача задания | Студенты загружают задания через платформу; преподаватели проверяют и оценивают их. |
| UC4 – Проверка оценок | Студенты и преподаватели могут просматривать текущие и прошлые оценки в режиме реального времени. |
| UC5 – Запланировать консультацию с консультантом | Студенты бронируют встречи с академическими консультантами для обсуждения учебных планов. |
| UC6 – Обработка зачисления | Централизованный процесс зачисления, инициированный регистрацией на курсы и их утверждением. |
| UC7 – Генерация отчета о оценках | Преподаватели или администраторы создают официальную сводку оценок для студентов или целей отчетности. |
| UC8 – Оплата | Студенты оплачивают обучение и сборы через интегрированный платежный шлюз. |
| UC9 – Обновление учебных записей студентов | Консультанты или должностные лица администрации изменяют статус студента (например, отчисление, академическая неудача, перевод). |
| UC10 – Синхронизация данных с ERP | Система обменивается данными студентов и финансовой информацией с ERP университета для расчета зарплат, финансового планирования и отчетности. |
5. Объяснение отношений UML
5.1 Ассоциации (линии, соединяющие участников с вариантами использования)
Ассоциации представляютпрямое взаимодействиемежду участниками и вариантами использования. Они окрашены в разные цвета для отражения ролей пользователей:
| Ассоциация | Цвет | Значение |
|---|---|---|
студент - UC1 |
Чёрный | Студент инициирует регистрацию курса. |
студент - UC2, UC3, UC4 |
Чёрный | Студент взаимодействует с основными академическими функциями. |
преподаватель - UC3, UC4, UC7 |
Карминовый | Преподаватель управляет заданиями и оценками. |
консультант - UC5, UC6, UC9 |
Золотисто-жёлтый | Консультанты управляют консультированием и обновлением записей. |
UC8 - оплата |
Тёмно-бирюзовый | Платёжный шлюз обрабатывает сборы. |
UC9 - админ |
Тёмно-бирюзовый | Администратор обновляет записи. |
UC10 - ERP |
Темно-бирюзовый | ERP получает синхронизированные данные. |
Эти ассоциации показываюткто выполняет какую функцию, помогая определить роли и обязанности пользователей.
5.2 Связи включения (<>)
Связи включенияпредставляютобязательное, повторно используемое поведениекоторое встроено в другие случаи использования.
UC1 ..> UC6 : <<включить>>
UC2 ..> UC6 : <<включить>>
UC4 ..> UC6 : <<включить>>
Интерпретация:
-
Все студенты, зарегистрировавшиеся на курсы (UC1)должны пройти черезпроцесс зачисления (UC6).
-
Студенты, просматривающие транскрипты (UC2)также должны инициироватьпроцесс зачисления (UC6)— вероятно, для проверки зачетных единиц.
-
Студенты, проверяющие оценки (UC4)являются неявной частьюпроцесса зачисления— оценки доступны только после подтверждения зачисления.
✅ Эти связи обеспечиваютцелостность данных и согласованность потока.
🔍 Например, студент не может проверить свои оценки, пока не будет зачислен на курс.
Это предотвращает недопустимый или преждевременный доступ к данным.
5.3 Связи расширения (<>)
UC8 <.. UC10 : <<расширить>>
Интерпретация:
-
Когда студентоплачивает счет (UC8), системапо желанию расширяетпутемсинхронизации данных с ERP (UC10).
-
Это означает:Оплата → опциональная синхронизация с ERP
-
Не каждая оплата запускает синхронизацию с ERP — это может зависеть от условий (например, плата за обучение, начало семестра).
🚀 Это поддерживаетгибкую интеграцию— система не требует синхронизации с ERP при каждом транзакции, снижая накладные расходы.
💡 Это позволяет учреждениям выбирать, когда синхронизировать данные (например, после подтверждения оплаты или в конце семестра).
Этореальный примерпримененияопционального расширения рабочего процесса, при котором основное действие (оплата) может запускать дополнительные, вторичные действия.
6. Последствия проектирования системы
6.1 Управление доступом на основе ролей (RBAC)
-
Студенты: могут просматривать оценки, сдавать задания, записываться на курсы.
-
Преподаватели: могут ставить оценки, просматривать оценки, генерировать отчеты.
-
Консультанты: могут назначать встречи, обновлять записи.
-
Администраторы: Полный доступ CRUD к записям студентов.
-
Внешние системы: Прямого интерфейса нет — только через API (например, ERP, платёжный шлюз).
Это обеспечиваетбезопасность и конфиденциальность данныхограничивая доступ только соответствующим участникам.
6.2 Поток данных и целостность
-
Запись (UC6)выступает в качествешлюзако всем академическим функциям.
-
Все академические записи (выписки, оценки) выводятся изрегистрации курсов и оценки заданий.
-
Отчёты по оценкам (UC7)ивыписки (UC2)генерируются только после проверки данных через запись и оценку.
Это создаётжизненный цикл данныхкоторый обеспечиваетточность и отслеживаемость.
6.3 Интеграция с внешними системами
| Система | Цель | Событие |
|---|---|---|
| Платёжный шлюз | Принимать платежи | Срабатывает через UC8 |
| Система ERP | Синхронизировать данные | Запускается через UC10 (расширенный из UC8) |
Использование второстепенных актеров показывает, что USMS не изолирован — онинтегрирован в более крупную экосистемуинституциональных инструментов.
Это подчеркивает важностьпроектирования API, аутентификации, истандартов форматов данных (например, XML, JSON) при таких интеграциях.
7. Анализ заинтересованных сторон
| Заинтересованная сторона | Необходимости | Сценарии использования |
|---|---|---|
| Студент | Понимать нагрузку по курсам, оценки, платежи и академический прогресс | UC1, UC2, UC3, UC4, UC5, UC8 |
| Преподаватели | Оценивать работу, контролировать результаты | UC3, UC4, UC7 |
| Консультант | Помогать студентам, отслеживать прогресс | UC5, UC6, UC9 |
| Администратор | Вести записи студентов, управлять данными | UC9 |
| Администратор университета | Контроль финансов, соблюдения норм | UC8, UC10 |
| Внешние системы | Получение стандартизированных данных | UC8, UC10 |
Этот диаграмма служит в качествеинструмента коммуникациидля заинтересованных сторон, чтобы понять общие цели и обязанности.
8. Ограничения и области улучшения
| Ограничение | Предложение |
|---|---|
| Нет явных ограничений (например, сроки, предварительные условия) | Добавить правила проверки в требования или диаграммы последовательности |
| Отсутствие обработки ошибок | Добавить случаи использования исключений (например, «Не удалось зарегистрироваться») |
| Отсутствие временных триггеров | Определить, когда выполняется UC10 (например, после подтверждения оплаты) |
| Отсутствие нефункциональных требований | Добавить примечания по безопасности, производительности и масштабируемости |
| Отсутствие пользовательского интерфейса | В будущих версиях можно включить макеты пользовательского интерфейса или диаграммы деятельности |
🔍 Рекомендация: Расширить диаграмму случаев использования, чтобы включитьслучаи использования исключений (например, «Перегрузка курсов», «Ошибка оплаты») идиаграммы последовательности чтобы показать пошаговую взаимодействие.
9. Как эта диаграмма способствует разработке программного обеспечения
| Фаза | Роль диаграммы вариантов использования |
|---|---|
| Сбор требований | Помогает выявить функциональные потребности заинтересованных сторон. |
| Проектирование системы | Направляет проектирование модулей (например, модуль зачисления, модуль оплаты). |
| Коммуникация в команде | Предоставляет общую визуальную языковую среду между разработчиками, тестировщиками и менеджерами. |
| Планирование тестирования | Варианты использования становятся тестовыми случаями (например, «Студент отправляет задание → Появляется оценка»). |
| Обучение пользователей | Выступает в качестве учебного пособия для объяснения возможностей системы. |
Эта диаграмма вариантов использования является основойосновойдля дальнейшего моделирования (например, диаграмм последовательностей, деятельности, классов).
10. Пример применения в реальной жизни
Сценарий: Студент по имениМайяхочет зарегистрироваться на новый курс.
-
Майя выполняет вход→ запускаетUC1 (Регистрация на курсы).
-
Система проверяет предварительные требования → если они действительны, переходит кUC6 (Обработка зачисления).
-
Майя отправляет задание → запускаетUC3 (Отправка задания).
-
Преподаватели ставят оценки → запускаетUC4 (Проверка оценок).
-
Майя записывается на прием → запускаетUC5 (Запись на консультацию).
-
Майя оплачивает обучение → запускаетUC8 (Оплата)→ которыйрасширяетдоUC10 (Синхронизация с ERP)для обновления финансовых записей.
✅ Все шаги соответствуют модели использования.
Этот поток обеспечиваетполная прослеживаемостьисоответствиеакадемическим политикам.
11. Заключение
Этодиаграмма использования UMLдля системы управления студентами университета — это больше, чем визуальный инструмент — этокомплексный чертежкоторый отражает:
-
Кто использует систему
-
Что они делают
-
Как связаны действия
-
Как функции запускаются или расширяются
Он позволяет:
-
Четкое определение ролей
-
Логическая последовательность академических процессов
-
Интеграция с внешними системами
-
Масштабируемость и модульность
-
Согласование интересов заинтересованных сторон
Четкое разделениеосновные участникиотвторостепенные участники, и с использованиемвключаетирасширяетотношения, диаграмма обеспечивает прочную основу для разработки программного обеспечения, тестирования и непрерывного улучшения.
12. Приложения
Приложение А: Цветовое кодирование на диаграмме
| Цвет | Значение |
|---|---|
| Черный | Взаимодействие основного участника |
| Карминовый | Действия, связанные с преподавательским составом |
| Золотисто-желтый | Действия, связанные с консультантом |
| Темно-бирюзовый | Интеграция с внешними системами |
Цветовое кодирование улучшает читаемость и визуальную иерархию.
Приложение Б: Сводка обозначений (UML)
| Символ | Значение |
|---|---|
актер |
Пользователь или внешняя система |
использование случая |
Функциональность, доступная актерам |
ассоциация |
Прямое взаимодействие между актером и случаем использования |
<<включить>> |
Обязательное поведение в другом случае использования |
<<расширить>> |
Опциональное поведение, инициированное случаем использования |
Приложение C: Пример диаграммы последовательности (будущее расширение)
@startuml
актер "Студент" как студент
актер "Преподаватель" как преподаватель
использование случая "Записаться на курсы" как UC1
использование случая "Сдать задание" как UC3
использование случая "Проверить оценки" как UC4
студент -> UC1 : Записывается на курс
UC1 --> UC6 : Обработка зачисления
студент -> UC3 : Сдает задание
преподаватель -> UC3 : Проверяет и оценивает
UC3 --> UC4 : Оценки видны
@enduml
Это показывает пошаговое выполнение — естественный следующий шаг после диаграммы случаев использования.
Заключительные мысли
Этот исследовательский случай демонстрируетмощь UMLдиаграммы случаев использованияв отображении сложных реальных систем. В контексте образовательных технологий такие диаграммы служат мостом междуакадемической политикой и технической реализацией.
Они помогают обеспечить, чтобы ни один пользователь или процесс не были упущены, чтобы потоки данных были логичными, а интеграция с внешними системами — прозрачной и управляемой.
Поскольку университеты продолжают цифровизироваться, инструменты, подобные этой модели случаев использования, останутся необходимыми для созданияадаптивных, безопасных и ориентированных на пользователя академических систем.
📌 Рекомендации для команд по внедрению:
Используйте эту диаграмму случаев использования какдокумент базовых требованийи развивайте его на основе итеративной обратной связи от студентов, преподавателей и администраторов.
✅ Этот учебный пример подходит для академического использования, документации проектов программного обеспечения или планирования ИТ-систем в университетах.
- Функция чат-бота на основе ИИ — интеллектуальная помощь для пользователей Visual Paradigm: В этой статье представлены основные функции чат-бота, предназначенные для предоставленияоперативной помощи и автоматизации задачвнутри программного обеспечения для моделирования.
- Visual Paradigm Chat — интерактивный ассистент по проектированию на основе ИИ: Интерактивный интерфейс, который помогает пользователямсоздавать диаграммы, писать код и решать задачи проектированияв режиме реального времени с помощью диалогового помощника.
- Инструмент улучшения диаграмм вариантов использования на основе ИИ — умное улучшение диаграмм: Этот ресурс объясняет, как использовать ИИ дляавтоматически оптимизировать и улучшатьсуществующие диаграммы вариантов использования для повышения ясности и полноты.
- Овладение диаграммами вариантов использования на основе ИИ с помощью Visual Paradigm: Подробное руководство по использованию специализированных функций ИИ для созданияинтеллектуальных и динамичных диаграмм вариантов использованиядля современных систем.
- Чат-бот Visual Paradigm на основе ИИ: первый в мире специализированный ИИ-ассистент для визуального моделирования: В этой статье подчеркивается запускреволюционного ИИ-ассистентаспециально разработанного для визуального моделирования с интеллектуальным руководством.
- Пример диаграммы вариантов использования на основе ИИ для системы умного дома: Пример, предоставленный сообществом, диаграммы вариантов использованияпрофессиональной диаграммы вариантов использования, созданной с помощью ИИ, иллюстрирующей сложные взаимодействия пользователя с системой в среде IoT.
- Овладение диаграммами вариантов использования на основе ИИ: краткое руководство: Краткое руководство от Visual Paradigm по использованию ИИ длясоздания, улучшения и автоматизацииразработки диаграмм вариантов использования для более быстрой сдачи проекта.
- Революционизация разработки случаев использования с помощью Visual Paradigm AI: Этот руководство описывает, как работает движок ИИавтоматизирует документированиеи повышает ясность моделирования требований к программному обеспечению.
- Как преобразовать требования в диаграммы с помощью чат-бота на основе ИИ: В этой статье рассматривается, как требования к проекту могут быть преобразованы изпростого текста в полные системы проектированиячерез интерфейс диалогового взаимодействия.
- Разработка чат-ботов на основе ИИ с использованием Visual Paradigm: Видеоурок, демонстрирующий, как создать чат-бота, управляемого ИИ, с использованиемавтоматизированных методов моделированияи инструментов для помощи в создании диаграмм.












