1. Introdução
No desenvolvimento de software moderno, especialmente em tecnologia educacional e sistemas empresariais, UML (Linguagem de Modelagem Unificada) desempenha um papel fundamental na captura de requisitos funcionais por meio de Diagramas de Caso de Uso. Esses diagramas fornecem uma representação visual das interações entre atores (usuários) e o sistema, destacando as funcionalidades principais e opcionais que os usuários podem realizar.
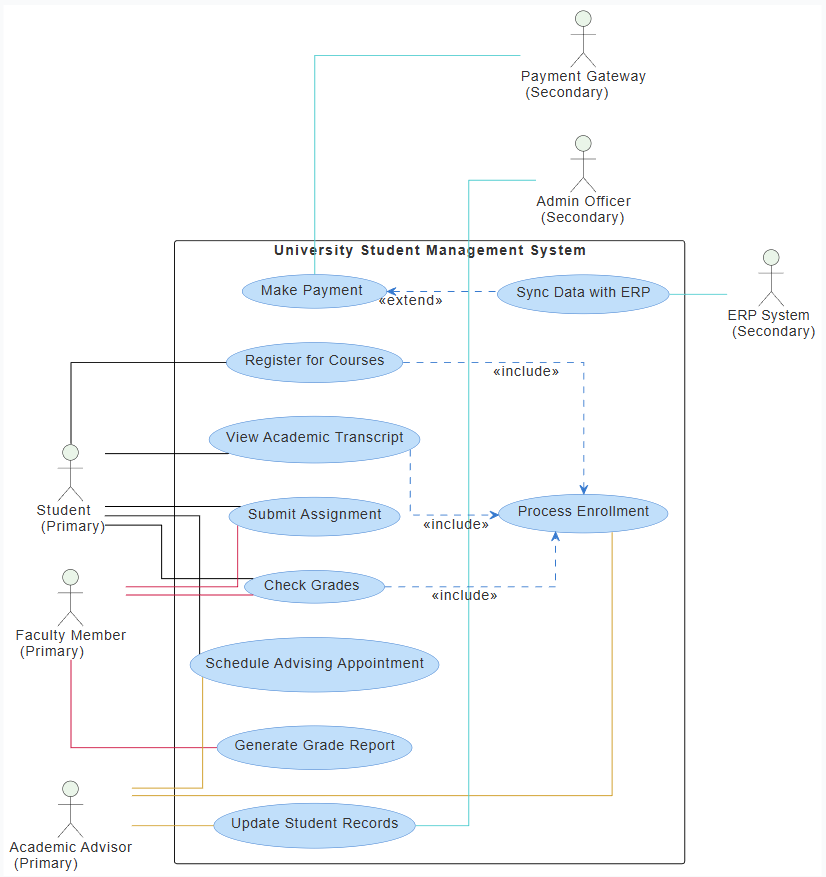
Este estudo de caso foca no Sistema Universitário de Gestão de Alunos (USMS), uma plataforma digital abrangente projetada para simplificar operações acadêmicas, incluindo matrícula de cursos, correção de avaliações, orientação acadêmica, processamento de pagamentos e integração com sistemas institucionais mais amplos, como ERP (Planejamento de Recursos Empresariais).
Apresentaremos, analisaremos e interpretaremos o Diagrama de Caso de Uso UML do USMS, explicando seus componentes, relações e implicações no mundo real. Além disso, exploraremos como este diagrama apoia o design do sistema, a comunicação com os interessados e o desenvolvimento de software.
2. Objetivos do Estudo de Caso
-
Interpretar e explicar a estrutura e semântica de um UML Diagrama de Caso de Uso.
-
Identificar atores principais, casos de uso e suas relações (associação, inclusão, extensão).
-
Analisar como o sistema apoia diferentes papéis de usuários com níveis variados de acesso e responsabilidades.
-
Avaliar a escalabilidade, modularidade e capacidades de integração do sistema.
-
Avaliar como o modelo de caso de uso apoia a coleta de requisitos e o design do sistema.
3. Fundamentação: O Sistema Universitário de Gestão de Alunos (USMS)
O Sistema Universitário de Gestão de Alunos (USMS) é uma plataforma digital centralizada que permite que alunos, professores, orientadores e funcionários administrativos gerenciem atividades acadêmicas de forma eficiente. Ele substitui registros em papel por um sistema digital interativo, seguro e integrado.
Recursos Principais:
-
Matrícula e agendamento de cursos
-
Entrega de tarefas e correção
-
Geração de histórico acadêmico e relatórios de notas
-
Agendamento de orientações e planejamento acadêmico
-
Transações financeiras (taxas, pagamento, faturamento)
-
Sincronização de dados com sistemas externos (ERP, gateways de pagamento)
O sistema é projetado para garantir a consistência dos dados, atualizações em tempo real e conformidade com as políticas acadêmicas.
4. Divisão do Diagrama de Casos de Uso UML
4.1 Atores e Suas Funções
| Ator | Função | Responsabilidade Primária |
|---|---|---|
| Aluno | Primário | Registra-se em cursos, visualiza históricos, envia trabalhos, verifica notas e agenda consultas de aconselhamento. |
| Membro do corpo docente | Primário | Avalia trabalhos, revisa o desempenho dos alunos, acessa notas e gera relatórios. |
| Assessor acadêmico | Primário | Agenda consultas de aconselhamento, revisa o progresso dos alunos, atualiza registros e apoia o planejamento acadêmico. |
| Funcionário administrativo | Secundário | Atualiza registros de alunos, gerencia dados administrativos (por exemplo, status de matrícula). |
| Gateway de pagamento | Secundário | Gerencia transações financeiras (taxas, mensalidades). |
| Sistema ERP | Secundário | Sincroniza dados acadêmicos e financeiros com sistemas empresariais (por exemplo, folha de pagamento, estoque). |
Observação: O uso de atores “Primários” e “Secundários” reflete o grau de interação direta com o sistema. Os atores primários utilizam o USMS diretamente; os atores secundários são parceiros integrados.
4.2 Casos de uso e suas descrições
| Caso de uso | Descrição |
|---|---|
| UC1 – Registrar-se em Cursos | Alunos e docentes iniciam o processo de registro para cursos acadêmicos com base em pré-requisitos e disponibilidade. |
| UC2 – Visualizar Histórico Acadêmico | Alunos e orientadores acessam um registro detalhado de cursos concluídos, notas e créditos. |
| UC3 – Enviar Tarefa | Alunos enviam tarefas por meio da plataforma; docentes as revisam e avaliam. |
| UC4 – Ver Notas | Alunos e docentes visualizam notas atuais e passadas em tempo real. |
| UC5 – Agendar Reunião de Orientação | Alunos agendam reuniões com orientadores acadêmicos para discutir planos acadêmicos. |
| UC6 – Processar Matrícula | Um processo centralizado de matrícula acionado pelo registro de cursos e aprovação. |
| UC7 – Gerar Relatório de Notas | Docentes ou administradores criam um resumo formal de notas para alunos ou fins de relatório. |
| UC8 – Efetuar Pagamento | Alunos pagam mensalidades e taxas por meio da gateway de pagamento integrado. |
| UC9 – Atualizar Registros de Alunos | Orientadores ou funcionários administrativos modificam o status do aluno (por exemplo, desistência, suspensão, transferência). |
| UC10 – Sincronizar Dados com o ERP | O sistema compartilha dados de alunos e financeiros com o ERP da universidade para folha de pagamento, planejamento financeiro e relatórios. |
5. Relacionamentos UML Explicados
5.1 Associações (Linhas que conectam atores a casos de uso)
As associações representaminteração diretaentre atores e casos de uso. Elas são coloridas para refletir os papéis dos usuários:
| Associação | Cor | Significado |
|---|---|---|
aluno - UC1 |
Preto | O aluno inicia o registro de curso. |
aluno - UC2, UC3, UC4 |
Preto | O aluno interage com funções acadêmicas principais. |
docente - UC3, UC4, UC7 |
Carmesim | O docente gerencia tarefas e correções. |
orientador - UC5, UC6, UC9 |
Amarelo-ouro | Os orientadores gerenciam orientação e atualizações de registros. |
UC8 - pagamento |
Turquesa escuro | O gateway de pagamento processa taxas. |
UC9 - admin |
Turquesa escuro | O administrador atualiza registros. |
UC10 - ERP |
Turquesa Escuro | O ERP recebe dados sincronizados. |
Essas associações mostramquem realiza qual função, ajudando a definir papéis e responsabilidades dos usuários.
5.2 Relações de Inclusão (<>)
Relações de inclusãorepresentamcomportamento obrigatório e reutilizávelque está embutido em outros casos de uso.
UC1 ..> UC6 : <<incluir>>
UC2 ..> UC6 : <<incluir>>
UC4 ..> UC6 : <<incluir>>
Interpretação:
-
Todos os alunos que se inscrevem em cursos (UC1)devem passar peloprocesso de matrícula (UC6).
-
Alunos visualizando históricos (UC2)também devem acionar oprocesso de matrícula (UC6)— provavelmente para verificação de créditos.
-
Alunos verificando notas (UC4)estão implicitamente incluídos noprocesso de matrícula— as notas só estão disponíveis após a matrícula ser confirmada.
✅ Essas relações garantemintegridade de dados e consistência no fluxo.
🔍 Por exemplo, um aluno não pode verificar suas notas até que tenha sido matriculado em um curso.
Isso evita o acesso a dados inválidos ou antecipado.
5.3 Relações de Extensão (<>)
UC8 <.. UC10 : <<extender>>
Interpretação:
-
Quando um alunoefetua um pagamento (UC8), o sistemaextende opcionalmentepor meio desincronizar dados com o ERP (UC10).
-
Isso significa:Pagamento → Sincronização Opcional com o ERP
-
Nem todo pagamento dispara a sincronização com o ERP — isso pode depender de condições (por exemplo, taxas de matrícula, início do semestre).
🚀 Isso suportaintegração flexível— o sistema não exige sincronização com o ERP em cada transação, reduzindo o custo operacional.
💡 Permite que as instituições escolham quando sincronizar dados (por exemplo, após a confirmação do pagamento ou no final do semestre).
Este é umexemplo do mundo realdeextensão opcional de fluxo de trabalho, em que uma ação principal (pagamento) pode desencadear comportamentos adicionais e secundários.
6. Implicações no Design do Sistema
6.1 Controle de Acesso Baseado em Papéis (RBAC)
-
Alunos: Pode visualizar notas, enviar trabalhos e se inscrever em cursos.
-
Docentes: Pode corrigir, visualizar notas e gerar relatórios.
-
Orientadores: Pode agendar reuniões e atualizar registros.
-
Administradores: Acesso completo CRUD aos registros de alunos.
-
Sistemas Externos: Sem interface direta — apenas através de APIs (por exemplo, ERP, Gateway de Pagamento).
Isso garante segurança e privacidade de dados limitando o acesso aos atores relevantes.
6.2 Fluxo de Dados e Integridade
-
Matrícula (UC6) atua como um portal para todas as funções acadêmicas.
-
Todos os registros acadêmicos (históricos, notas) são derivados de matrícula de disciplinas e correção de atribuições.
-
Relatórios de notas (UC7) e históricos (UC2) são gerados apenas após os dados serem validados por meio da matrícula e correção.
Isso cria um ciclo de vida de dados que garante precisão e rastreabilidade.
6.3 Integração com Sistemas Externos
| Sistema | Propósito | Disparador |
|---|---|---|
| Gateway de Pagamento | Aceitar pagamentos | Disparado por meio do UC8 |
| Sistema ERP | Sincronizar dados | Acionado via UC10 (estendido da UC8) |
O uso de atores secundários mostra que o USMS não está isolado — ele éintegrado em um ecossistema maiorde ferramentas institucionais.
Isso destaca a importância dedesign de API, autenticação, epadrões de formato de dados (por exemplo, XML, JSON) nessa integração.
7. Análise de Stakeholders
| Stakeholder | Necessidades | Casos de Uso |
|---|---|---|
| Aluno | Entender a carga de disciplinas, notas, taxas e progresso acadêmico | UC1, UC2, UC3, UC4, UC5, UC8 |
| Docente | Corrigir trabalhos, monitorar o desempenho | UC3, UC4, UC7 |
| Orientador | Apoiar alunos, acompanhar o progresso | UC5, UC6, UC9 |
| Oficial Administrativo | Manter registros de alunos, gerenciar dados | UC9 |
| Administração Universitária | Monitorar finanças, conformidade | UC8, UC10 |
| Sistemas Externos | Receber dados padronizados | UC8, UC10 |
Este diagrama serve como umferramenta de comunicaçãopara os interessados compreenderem metas e responsabilidades compartilhadas.
8. Limitações e Áreas para Melhoria
| Limitação | Sugestão |
|---|---|
| Sem restrições explícitaspor exemplo, prazos, pré-requisitos) | Adicionar regras de validação nos requisitos ou diagramas de sequência |
| Sem tratamento de erros | Adicionar casos de uso de exceção (por exemplo, “Falha ao Registrar”) |
| Sem gatilhos baseados em tempo | Definir quando o UC10 é executado (por exemplo, após a confirmação do pagamento) |
| Falta de requisitos não funcionais | Adicionar observações sobre segurança, desempenho e escalabilidade |
| Sem interface do usuário | Iterações futuras poderiam incluir wireframes de interface do usuário ou diagramas de atividade |
🔍 Recomendação: Expandir o diagrama de casos de uso para incluircasos de uso de exceçãopor exemplo, “Sobrecarga de Curso,” “Pagamento Falhou”) ediagramas de sequênciapara mostrar interações passo a passo.
9. Como este diagrama apoia o desenvolvimento de software
| Fase | Papel do Diagrama de Casos de Uso |
|---|---|
| Coleta de Requisitos | Ajuda a identificar necessidades funcionais dos interessados. |
| Projeto do Sistema | Orienta o design do módulo (por exemplo, módulo de matrícula, módulo de pagamento). |
| Comunicação entre a equipe | Fornece uma linguagem visual compartilhada entre desenvolvedores, testadores e gerentes. |
| Planejamento de Testes | Casos de uso se tornam casos de teste (por exemplo, “Aluno envia tarefa → nota aparece”). |
| Treinamento do Usuário | Serve como auxílio no treinamento para explicar as capacidades do sistema. |
Este diagrama de casos de uso é o fundamento para modelagem adicional (por exemplo, diagramas de sequência, atividade, classe).
10. Exemplo de Aplicação no Mundo Real
Cenário: Um aluno chamado Maya deseja se inscrever em um novo curso.
-
Maya faz login → dispara UC1 (Registrar-se em Cursos).
-
O sistema verifica pré-requisitos → se válidos, prossegue para UC6 (Processar Matrícula).
-
Maya envia tarefa → dispara UC3 (Enviar Tarefa).
-
Notas dos professores → disparaUC4 (Verificar Notas).
-
Maya marca uma consulta → disparaUC5 (Marcar Consulta de Aconselhamento).
-
Maya paga a mensalidade → disparaUC8 (Efetuar Pagamento) → que estende para UC10 (Sincronizar com ERP) para atualizar os registros financeiros.
✅ Todos os passos estão alinhados com o modelo de caso de uso.
Este fluxo garanterastreabilidade ponto a ponto e conformidade com as políticas acadêmicas.
11. Conclusão
O Diagrama de Caso de Uso UML para o Sistema de Gestão de Alunos da Universidade é mais do que apenas uma ferramenta visual — é um projeto abrangente que captura:
-
Quem usa o sistema
-
O que eles fazem
-
Como as ações estão relacionadas
-
Como as funções são disparadas ou estendidas
Ele permite:
-
Definição clara de papéis
-
Fluxo lógico dos processos acadêmicos
-
Integração com sistemas externos
-
Escalabilidade e modularidade
-
Alinhamento dos interessados
Ao separar claramente atores principais de atores secundários, e ao utilizar incluir e estender relacionamentos, o diagrama fornece uma base sólida para o desenvolvimento de software, testes e melhoria contínua.
12. Apêndices
Apêndice A: Codificação por cor no diagrama
| Cor | Significado |
|---|---|
| Preto | Interação do ator principal |
| Carmesim | Ações relacionadas ao corpo docente |
| Dourado | Ações relacionadas ao orientador |
| Turquesa escuro | Integração com sistemas externos |
A codificação por cor melhora a legibilidade e a hierarquia visual.
Apêndice B: Resumo da notação (UML)
| Símbolo | Significado |
|---|---|
ator |
Usuário ou sistema externo |
caso de uso |
Funcionalidade disponível para atores |
associação |
Interação direta entre ator e caso de uso |
<<incluir>> |
Comportamento obrigatório em outro caso de uso |
<<estender>> |
Comportamento opcional acionado por um caso de uso |
Apêndice C: Diagrama de Sequência de Exemplo (Extensão Futura)
@startuml
ator "Aluno" como aluno
ator "Docente" como docente
caso de uso "Registrar-se em Cursos" como UC1
caso de uso "Enviar Tarefa" como UC3
caso de uso "Ver Notas" como UC4
aluno -> UC1 : Se registra no curso
UC1 --> UC6 : Processa Matrícula
aluno -> UC3 : Envia tarefa
docente -> UC3 : Revisa e avalia
UC3 --> UC4 : As notas são visíveis
@enduml
Isso mostra a execução passo a passo — um próximo passo natural após o diagrama de casos de uso.
Pensamentos Finais
Este estudo de caso demonstra opoder do UMLdiagramas de casos de usona captura de sistemas complexos do mundo real. No contexto da tecnologia educacional, tais diagramas servem como umaponte entre a política acadêmica e a implementação técnica.
Eles ajudam a garantir que nenhum usuário ou processo seja negligenciado, que os fluxos de dados sejam lógicos e que a integração com sistemas externos seja transparente e gerenciável.
À medida que as universidades continuam a se digitalizar, ferramentas como este modelo de caso de uso permanecerão essenciais para a construção desistemas acadêmicos responsivos, seguros e centrados no usuário.
📌 Recomendação para equipes de implementação:
Use este diagrama de casos de uso como umdocumento de requisitos de basee evolua-o por meio de feedback iterativo de alunos, docentes e administradores.
✅ Este estudo de caso é adequado para uso acadêmico, documentação de projetos de software ou planejamento de TI universitário.
- Recursos de Chatbot de IA – Assistência Inteligente para Usuários do Visual Paradigm: Este artigo apresenta a funcionalidade central do chatbot projetada para fornecerorientação instantânea e automação de tarefasdentro do software de modelagem.
- Visual Paradigm Chat – Assistente de Design Interativo com IA: Uma interface interativa que ajuda os usuáriosgerar diagramas, escrever código e resolver desafios de designem tempo real por meio de um assistente conversacional.
- Ferramenta de Refinamento de Diagrama de Caso de Uso com IA – Melhoria Inteligente de Diagramas: Este recurso explica como usar a IA paraotimizar e refinar automaticamentediagramas de caso de uso existentes para maior clareza e completude.
- Domine Diagramas de Caso de Uso Impulsionados por IA com o Visual Paradigm: Um tutorial abrangente sobre o uso de recursos especializados de IA para criardiagramas de caso de uso inteligentes e dinâmicospara sistemas modernos.
- Visual Paradigm AI Chatbot: O Primeiro Assistente de IA Especialmente Desenvolvido para Modelagem Visual: Este artigo destaca o lançamento de umassistente de IA revolucionárioespecialmente adaptado para modelagem visual com orientação inteligente.
- Exemplo de Diagrama de Caso de Uso com IA para Sistema de Casa Inteligente: Um exemplo compartilhado pela comunidade de umdiagrama profissional de caso de uso gerado por IA, ilustrando interações complexas entre usuário e sistema em um ambiente de IoT.
- Domine Diagramas de Caso de Uso Impulsionados por IA: Um Tutorial Breve: Um guia conciso do Visual Paradigm sobre o uso da IA paracriar, aprimorar e automatizaro desenvolvimento de diagramas de caso de uso para entrega mais rápida de projetos.
- Revolutionando a Elaboração de Casos de Uso com o Visual Paradigm AI: Este guia detalha como o motor de IA automatiza a documentação e melhora a clareza da modelagem dos requisitos de software.
- Como Transformar Requisitos em Diagramas com um Chatbot de IA: Este artigo explora como os requisitos do projeto podem ser evoluídos de texto simples em projetos completos de sistema através de uma interface conversacional.
- Desenvolvimento de Chatbot com IA Utilizando o Visual Paradigm: Um tutorial em vídeo que demonstra como criar um chatbot impulsorado por IA usando técnicas de modelagem automatizadas e ferramentas assistidas de diagramação.












