1. Introduction
Dans le développement logiciel moderne, notamment dans les technologies éducatives et les systèmes d’entreprise, UML (Langage de modélisation unifié) joue un rôle fondamental dans la capture des exigences fonctionnelles à travers les diagrammes de cas d’utilisation. Ces diagrammes fournissent une représentation visuelle des interactions entre les acteurs (utilisateurs) et le système, mettant en évidence les fonctionnalités principales et facultatives que les utilisateurs peuvent effectuer.
Cette étude de cas se concentre sur le Système universitaire de gestion des étudiants (USMS), une plateforme numérique complète conçue pour simplifier les opérations académiques, notamment l’inscription aux cours, la notation, l’orientation, le traitement des paiements et l’intégration avec des systèmes institutionnels plus larges tels que le ERP (Planification des ressources d’entreprise).
Nous présenterons, analyserons et interpréterons le diagramme de cas d’utilisation UML du USMS, en expliquant ses composants, ses relations et ses implications dans le monde réel. En outre, nous explorerons la manière dont ce diagramme soutient la conception du système, la communication avec les parties prenantes et le développement logiciel.
2. Objectifs de l’étude de cas
-
Interpréter et expliquer la structure et le sens d’un UML diagramme de cas d’utilisation.
-
Identifier les acteurs clés, les cas d’utilisation et leurs relations (association, inclusion, extension).
-
Analyser la manière dont le système soutient différents rôles d’utilisateurs avec des niveaux d’accès et de responsabilités variés.
-
Évaluer la capacité d’évolutivité, de modularité et d’intégration du système.
-
Évaluer la manière dont le modèle de cas d’utilisation soutient la collecte des exigences et la conception du système.
3. Contexte : Le système universitaire de gestion des étudiants (USMS)
Le système universitaire de gestion des étudiants (USMS) est une plateforme numérique centralisée qui permet aux étudiants, aux enseignants, aux conseillers et au personnel administratif de gérer efficacement les activités académiques. Il remplace les dossiers papier par un système numérique interactif, sécurisé et intégré.
Fonctionnalités principales :
-
Inscription aux cours et planification
-
Soumission des devoirs et notation
-
Génération des relevés de notes et des rapports de notes académiques
-
Rendez-vous de conseil et planification académique
-
Transactions financières (frais, paiement, facturation)
-
Synchronisation des données avec les systèmes externes (ERP, passerelles de paiement)
Le système est conçu pour assurer la cohérence des données, les mises à jour en temps réel et le respect des politiques académiques.
4. Découpage du diagramme de cas d’utilisation UML
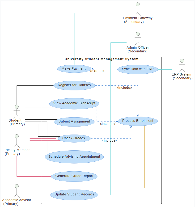
4.1 Acteurs et leurs rôles
| Acteur | Rôle | Responsabilité principale |
|---|---|---|
| Étudiant | Principal | S’inscrit aux cours, consulte les relevés de notes, soumet les devoirs, vérifie les notes, planifie les rendez-vous de conseiller. |
| Membre du personnel enseignant | Principal | Évalue les devoirs, examine la performance des étudiants, accède aux notes, génère des rapports. |
| Conseiller académique | Principal | Planifie les rendez-vous de conseiller, examine l’évolution des étudiants, met à jour les dossiers, soutient la planification académique. |
| Agent administratif | Secondaire | Met à jour les dossiers des étudiants, gère les données administratives (par exemple, statut d’inscription). |
| Passerelle de paiement | Secondaire | Gère les transactions financières (frais, frais de scolarité). |
| Système ERP | Secondaire | Synchronise les données académiques et financières avec les systèmes d’entreprise (par exemple, paie, inventaire). |
Remarque : L’utilisation des acteurs « principaux » et « secondaires » reflète le degré d’interaction directe avec le système. Les acteurs principaux utilisent le USMS directement ; les acteurs secondaires sont des partenaires intégrés.
4.2 Cas d’utilisation et leurs descriptions
| Cas d’utilisation | Description |
|---|---|
| UC1 – S’inscrire aux cours | Les étudiants et les enseignants déclenchent le processus d’inscription aux cours universitaires en fonction des prérequis et de la disponibilité. |
| UC2 – Visualiser le relevé de notes | Les étudiants et les conseillers accèdent à un relevé détaillé des cours terminés, des notes et des crédits. |
| UC3 – Soumettre un devoir | Les étudiants téléversent leurs devoirs via la plateforme ; les enseignants les examinent et les notent. |
| UC4 – Vérifier les notes | Les étudiants et les enseignants consultent en temps réel les notes actuelles et passées. |
| UC5 – Planifier un rendez-vous de conseiller | Les étudiants prennent rendez-vous avec des conseillers académiques pour discuter de leurs plans académiques. |
| UC6 – Traiter l’inscription | Un processus centralisé d’inscription déclenché par l’inscription aux cours et l’approbation. |
| UC7 – Générer un rapport de notes | Les enseignants ou le personnel administratif établit un résumé formel des notes pour les étudiants ou à des fins de rapport. |
| UC8 – Effectuer un paiement | Les étudiants paient leurs frais de scolarité et leurs frais via la passerelle de paiement intégrée. |
| UC9 – Mettre à jour les dossiers étudiants | Les conseillers ou les agents administratifs modifient le statut des étudiants (par exemple, abandon, mise en probation, transfert). |
| UC10 – Synchroniser les données avec le système ERP | Le système partage les données étudiantes et financières avec le système ERP de l’université pour la paie, la planification financière et la reporting. |
5. Explication des relations UML
5.1 Associations (Lignes reliant les acteurs aux cas d’utilisation)
Les associations représententune interaction directeentre les acteurs et les cas d’utilisation. Elles sont codées par couleur pour refléter les rôles des utilisateurs :
| Association | Couleur | Signification |
|---|---|---|
étudiant - UC1 |
Noir | L’étudiant démarre l’inscription aux cours. |
étudiant - UC2, UC3, UC4 |
Noir | L’étudiant interagit avec les fonctions académiques principales. |
enseignant - UC3, UC4, UC7 |
Cramoisi | L’enseignant gère les devoirs et la notation. |
conseiller - UC5, UC6, UC9 |
Orge | Les conseillers gèrent l’orientation et les mises à jour des dossiers. |
UC8 - paiement |
Turquoise foncé | La passerelle de paiement traite les frais. |
UC9 - administration |
Turquoise foncé | L’administrateur met à jour les dossiers. |
UC10 - ERP |
Turquoise foncé | Le système ERP reçoit des données synchronisées. |
Ces associations montrentqui exerce quelle fonction, aidant à définir les rôles et responsabilités des utilisateurs.
5.2 Relations d’inclusion (<>)
Relations d’inclusionreprésententcomportement obligatoire et réutilisablequi est intégré dans d’autres cas d’utilisation.
UC1 ..> UC6 : <<inclure>>
UC2 ..> UC6 : <<inclure>>
UC4 ..> UC6 : <<inclure>>
Interprétation :
-
Tous les étudiants qui s’inscrivent à des cours (UC1)doivent passer par leprocessus d’inscription (UC6).
-
Les étudiants consultent leurs relevés (UC2)doivent également déclencher leprocessus d’inscription (UC6)— probablement pour vérification des crédits.
-
Les étudiants vérifient leurs notes (UC4)sont implicitement inclus dans leprocessus d’inscription— les notes ne sont disponibles qu’après confirmation de l’inscription.
✅ Ces relations assurentl’intégrité des données et la cohérence du flux.
🔍 Par exemple, un étudiant ne peut pas consulter ses notes avant d’avoir été inscrit à un cours.
Cela empêche l’accès aux données non valides ou prématurées.
5.3 Relations d’extension (<>)
UC8 <.. UC10 : <<étendre>>
Interprétation :
-
Lorsqu’un étudianteffectue un paiement (UC8), le systèmeétend éventuellementensynchronisant les données avec le système ERP (UC10).
-
Cela signifie :Paiement → Synchronisation ERP facultative
-
Tout paiement ne déclenche pas la synchronisation ERP — cela peut dépendre de conditions (par exemple, frais de scolarité, début de semestre).
🚀 Cela permetune intégration flexible— le système n’exige pas de synchronisation ERP pour chaque transaction, réduisant ainsi les coûts.
💡 Cela permet aux établissements de choisir quand synchroniser les données (par exemple, après confirmation du paiement ou à la fin du semestre).
Ceci est unexemple du monde réeld’extension facultative de flux de travail, où une action principale (paiement) peut déclencher des comportements supplémentaires et secondaires.
6. Conséquences sur la conception du système
6.1 Contrôle d’accès basé sur les rôles (RBAC)
-
Étudiants : Peuvent consulter leurs notes, soumettre des travaux, s’inscrire à des cours.
-
Enseignants : Peuvent noter, consulter les notes, générer des rapports.
-
Conseillers : Peuvent planifier des rendez-vous, mettre à jour les dossiers.
-
Administrateurs: Accès complet en lecture, écriture, mise à jour et suppression aux dossiers des étudiants.
-
Systèmes externes: Pas d’interface directe — uniquement via des API (par exemple, ERP, passerelle de paiement).
Cela garantit la sécurité et la confidentialité des données en limitant l’accès aux acteurs concernés.
6.2 Flux de données et intégrité
-
Inscription (UC6) agit comme une passerelle pour toutes les fonctions académiques.
-
Tous les dossiers académiques (bulletins, notes) sont dérivés de l’inscription aux cours et l’évaluation des devoirs.
-
Rapports de notes (UC7) et bulletins (UC2) sont générés uniquement après validation des données via l’inscription et l’évaluation.
Cela crée un cycle de vie des données qui garantit l’exactitude et la traçabilité.
6.3 Intégration avec les systèmes externes
| Système | Objectif | Déclencheur |
|---|---|---|
| Passerelle de paiement | Accepter les paiements | Déclenché via UC8 |
| Système ERP | Synchroniser les données | Déclenché via UC10 (étendu à partir de UC8) |
L’utilisation des acteurs secondaires montre que le USMS n’est pas isolé — il estintégré dans un écosystème plus vasted’outils institutionnels.
Cela met en évidence l’importance deConception d’API, authentification, etnormes de format de données (par exemple, XML, JSON) dans de telles intégrations.
7. Analyse des parties prenantes
| Partie prenante | Besoins | Cas d’utilisation |
|---|---|---|
| Étudiant | Comprendre la charge de cours, les notes, les frais et l’avancement académique | UC1, UC2, UC3, UC4, UC5, UC8 |
| Enseignant | Évaluer les travaux, surveiller les performances | UC3, UC4, UC7 |
| Conseiller | Soutenir les étudiants, suivre leur progression | UC5, UC6, UC9 |
| Agent administratif | Gérer les dossiers des étudiants, gérer les données | UC9 |
| Administrateur universitaire | Surveiller les finances, la conformité | UC8, UC10 |
| Systèmes externes | Recevoir des données normalisées | UC8, UC10 |
Ce diagramme sert de outil de communication pour que les parties prenantes comprennent les objectifs et les responsabilités communs.
8. Limites et domaines d’amélioration
| Limitation | Suggestion |
|---|---|
| Aucune contrainte explicite (par exemple, délais, prérequis) | Ajouter des règles de validation dans les diagrammes de besoins ou les diagrammes de séquence |
| Aucune gestion des erreurs | Ajouter des cas d’utilisation d’exception (par exemple, « Échec de l’inscription ») |
| Aucun déclencheur basé sur le temps | Définir quand UC10 s’exécute (par exemple, après confirmation du paiement) |
| Manque de besoins non fonctionnels | Ajouter des notes sur la sécurité, les performances et la scalabilité |
| Aucune interface utilisateur | Les futures itérations pourraient inclure des maquettes d’interface utilisateur ou des diagrammes d’activité |
🔍 Recommandation: Étendre le diagramme de cas d’utilisation pour inclure cas d’utilisation d’exception (par exemple, « Surcharge de cours », « Échec du paiement ») et diagrammes de séquence pour montrer les interactions étape par étape.
9. Comment ce diagramme soutient le développement logiciel
| Phase | Rôle du diagramme de cas d’utilisation |
|---|---|
| Recueil des exigences | Aide à identifier les besoins fonctionnels des parties prenantes. |
| Conception du système | Guide la conception des modules (par exemple, module d’inscription, module de paiement). |
| Communication entre l’équipe | Fournit un langage visuel commun entre développeurs, testeurs et gestionnaires. |
| Planification des tests | Les cas d’utilisation deviennent des cas de test (par exemple, « L’étudiant soumet un devoir → la note apparaît »). |
| Formation des utilisateurs | Sert d’outil de formation pour expliquer les fonctionnalités du système. |
Ce diagramme de cas d’utilisation est la base pour une modélisation ultérieure (par exemple, diagrammes de séquence, d’activité, de classes).
10. Exemple d’application dans le monde réel
Scénario: Un étudiant nommé Maya désire s’inscrire à un nouveau cours.
-
Maya se connecte → déclenche UC1 (S’inscrire aux cours).
-
Le système vérifie les prérequis → si valides, passe à UC6 (Traiter l’inscription).
-
Maya soumet un devoir → déclenche UC3 (Soumettre un devoir).
-
Notes des enseignants → déclencheUC4 (Vérifier les notes).
-
Maya fixe un rendez-vous → déclencheUC5 (Planifier un rendez-vous d’orientation).
-
Maya paie les frais de scolarité → déclencheUC8 (Effectuer un paiement)→ quiétendàUC10 (Synchroniser avec le système ERP)pour mettre à jour les dossiers financiers.
✅ Toutes les étapes sont alignées sur le modèle de cas d’utilisation.
Ce flux garantittraçabilité bout en boutetconformitéavec les politiques académiques.
11. Conclusion
LeDiagramme de cas d’utilisation UMLpour le système de gestion des étudiants universitaires est bien plus qu’un outil visuel — c’est unplan completqui capture :
-
Qui utilise le système
-
Ce qu’ils font
-
Comment les actions sont liées
-
Comment les fonctions sont déclenchées ou étendues
Il permet :
-
Définition claire des rôles
-
Flux logique des processus académiques
-
Intégration avec les systèmes externes
-
Évolutivité et modularité
-
Alignement des parties prenantes
En séparant clairementacteurs principauxdeacteurs secondaires, et en utilisantinclureetétendredes relations, le diagramme fournit une base solide pour le développement logiciel, les tests et l’amélioration continue.
12. Annexes
Annexe A : Codage par couleur dans le diagramme
| Couleur | Signification |
|---|---|
| Noir | Interaction de l’acteur principal |
| Crimson | Actions liées au personnel enseignant |
| Or jaune | Actions liées aux conseillers |
| Turquoise foncé | Intégration avec les systèmes externes |
Le codage par couleur améliore la lisibilité et la hiérarchie visuelle.
Annexe B : Résumé de la notation (UML)
| Symbole | Signification |
|---|---|
acteur |
Utilisateur ou système externe |
cas d'utilisation |
Fonctionnalités disponibles pour les acteurs |
association |
Interaction directe entre un acteur et un cas d’utilisation |
<<inclure>> |
Comportement obligatoire dans un autre cas d’utilisation |
<<étendre>> |
Comportement facultatif déclenché par un cas d’utilisation |
Annexe C : Diagramme de séquence d’exemple (extension future)
@startuml
acteur "Étudiant" comme étudiant
acteur "Enseignant" comme enseignant
cas d'utilisation "S'inscrire aux cours" comme UC1
cas d'utilisation "Soumettre un devoir" comme UC3
cas d'utilisation "Voir les notes" comme UC4
étudiant -> UC1 : S'inscrit au cours
UC1 --> UC6 : Traite l'inscription
étudiant -> UC3 : Soumet le devoir
enseignant -> UC3 : Évalue et note
UC3 --> UC4 : Les notes sont visibles
@enduml
Cela montre l’exécution étape par étape — une étape naturelle après le diagramme de cas d’utilisation.
Réflexions finales
Cette étude de cas démontre la puissance du UML diagrammes de cas d’utilisationdans la capture de systèmes réels complexes. Dans le contexte de la technologie éducative, de tels diagrammes servent de pont entre la politique académique et la mise en œuvre technique.
Ils aident à garantir qu’aucun utilisateur ou processus ne soit négligé, que les flux de données soient logiques, et que l’intégration avec les systèmes externes soit transparente et gérable.
Alors que les universités continuent de se numériser, des outils comme ce modèle de cas d’utilisation resteront essentiels pour construire des systèmes académiques réactifs, sécurisés et centrés sur l’utilisateur.
📌 Recommandation pour les équipes de mise en œuvre:
Utilisez ce diagramme de cas d’utilisation comme un document de référence des exigenceset évoluez-le grâce à un retour itératif des étudiants, des enseignants et des administrateurs.
✅ Cette étude de cas convient à une utilisation académique, à la documentation de projet logiciel ou à la planification informatique universitaire.
- Fonctionnalité Chatbot IA – Assistance intelligente pour les utilisateurs de Visual Paradigm: Cet article présente la fonctionnalité centrale du chatbot conçue pour fournirune assistance instantanée et automatiser les tâchesau sein du logiciel de modélisation.
- Visual Paradigm Chat – Assistant de conception interactif alimenté par l’IA: Une interface interactive qui aide les utilisateursà générer des diagrammes, à écrire du code et à résoudre des défis de conceptionen temps réel grâce à un assistant conversationnel.
- Outil de perfectionnement des diagrammes de cas d’utilisation alimenté par l’IA – Amélioration intelligente des diagrammes: Cette ressource explique comment utiliser l’IA pouroptimiser et affiner automatiquementles diagrammes de cas d’utilisation existants pour une meilleure clarté et exhaustivité.
- Maîtrise des diagrammes de cas d’utilisation pilotés par l’IA avec Visual Paradigm: Un tutoriel complet sur l’utilisation des fonctionnalités IA spécialisées pour créerdes diagrammes de cas d’utilisation intelligents et dynamiquespour les systèmes modernes.
- Visual Paradigm Chatbot IA : Le premier assistant IA spécifiquement conçu pour la modélisation visuelle au monde: Cet article met en évidence le lancement d’unassistant IA révolutionnaireadapté spécifiquement à la modélisation visuelle avec une orientation intelligente.
- Exemple de diagramme de cas d’utilisation alimenté par l’IA pour un système domotique: Un exemple partagé par la communauté d’undiagramme de cas d’utilisation professionnel généré par l’IA, illustrant les interactions complexes entre l’utilisateur et le système dans un environnement IoT.
- Maîtrisez les diagrammes de cas d’utilisation pilotés par l’IA : un tutoriel rapide: Un guide concis de Visual Paradigm sur l’utilisation de l’IA pourcréer, affiner et automatiserle développement des diagrammes de cas d’utilisation pour une livraison de projet plus rapide.
- Révolutionner l’élaboration des cas d’utilisation avec Visual Paradigm AI: Ce guide détaille comment le moteur d’IA automatise la documentation et améliore la clarté de la modélisation des exigences logicielles.
- Comment transformer les exigences en diagrammes avec un chatbot d’IA: Cet article explore comment les exigences du projet peuvent évoluer à partir de un texte simple vers des conceptions complètes de système via une interface conversationnelle.
- Développement de chatbot alimenté par l’IA à l’aide de Visual Paradigm: Un tutoriel vidéo montrant comment créer un chatbot alimenté par l’IA en utilisant des techniques de modélisation automatisées et des outils d’aide à la création de diagrammes.












