In today’s highly competitive e-commerce landscape, the ability for customers to efficiently discover and evaluate products is a foundational element of user satisfaction, conversion rates, and long-term platform loyalty. The “Browse Products” use case represents one of the most frequently executed journeys in any online retail system — serving as the primary gateway through which users explore the catalog before progressing to core business goals such as adding items to the cart or completing a purchase.
This case study demonstrates a structured requirements elaboration process starting from a high-level UML use case diagram, through a detailed textual use case specification (including actors, main success scenario, alternative and exception flows, pre- and postconditions), and culminating in a precise activity diagram that visualizes the dynamic decision points, user actions, and system responses. By applying this progressive refinement approach — supported by tools such as Visual Paradigm and PlantUML notation — we create clear, unambiguous, and implementable artifacts that bridge the gap between business stakeholders, UX designers, developers, and quality assurance teams.
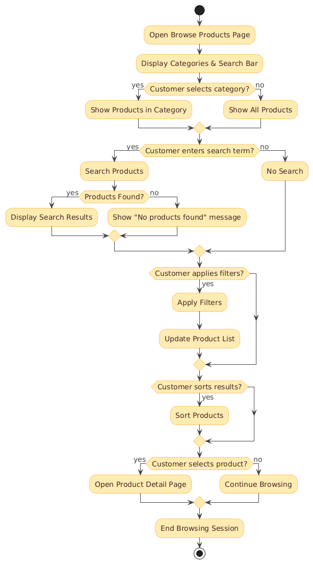
The example focuses on a realistic modern e-commerce browsing experience, incorporating common features such as category navigation, keyword search, filtering, sorting, and product detail navigation, while explicitly handling edge cases like zero-result scenarios and graceful degradation. This elaboration not only supports accurate development and testing but also provides a reusable template for modeling similar discovery-oriented use cases across digital product platforms.
System: Modern E-Commerce Platform (web & mobile) Use Case Name: Browse Products Use Case ID: UC-001 Actors:
Brief Description The customer explores the available product catalog to discover items of interest. This includes viewing categories, searching, filtering, sorting, and drilling down into product details — forming the entry point for most shopping journeys.
Priority: High (core user-facing capability) Frequency: Very high (most sessions begin here) Scope: User goal / business

Use Case Name: Browse Products Primary Actor: Customer Secondary Actor: E-Commerce System (Catalog Service)
Description Allows customers to discover and evaluate products by navigating categories, performing keyword searches, applying filters (price, brand, rating, etc.), sorting results, and viewing detailed product pages. This use case does not include adding to cart or purchasing — those are separate (included or extended) use cases.
Preconditions
Postconditions
Main Success Scenario (Happy Path)
Alternative Flows
Exception Flows
Special Requirements
This activity diagram captures the main & alternative paths described above
@startuml
skinparam {
ArrowColor #424242
ArrowFontColor #424242
DefaultFontSize 14
Swimlane {
BorderColor #9FA8DA
BackgroundColor #E8EAF6
FontColor #303F9F
}
Activity {
BorderColor #FF8F00
BackgroundColor #FFECB3
FontColor #3E2723
}
}
start
:Open Browse Products Page;
:Display Categories & Search Bar;
if (Customer selects category?) then (yes)
:Show Products in Category;
else (no)
:Show All Products;
endif
if (Customer enters search term?) then (yes)
:Search Products;
if (Products Found?) then (yes)
:Display Search Results;
else (no)
:Show “No products found” message;
endif
else (no)
:No Search;
endif
if (Customer applies filters?) then (yes)
:Apply Filters;
:Update Product List;
endif
if (Customer sorts results?) then (yes)
:Sort Products;
endif
if (Customer selects product?) then (yes)
:Open Product Detail Page;
else (no)
:Continue Browsing;
endif
:End Browsing Session;
stop
@enduml
You can copy the PlantUML code above directly into Visual Paradigm Chatbot (or any PlantUML-compatible tool) to generate the diagram. Let me know if you’d like to extend this case study with:
The elaboration of the “Browse Products” use case illustrates how disciplined requirements engineering — moving methodically from high-level behavioral overview (use case diagram) → structured narrative specification → executable visual workflow (activity diagram) — produces artifacts that are simultaneously understandable to non-technical stakeholders and sufficiently detailed for engineering teams.
Key takeaways from this exercise include:
By investing in this level of upfront elaboration, product teams can deliver a more intuitive, resilient, and scalable browsing experience — ultimately driving higher engagement, reduced bounce rates, and increased revenue per session. The same rigorous yet pragmatic approach can (and should) be applied to other critical user journeys throughout the e-commerce lifecycle.
This case study therefore serves not only as documentation for the “Browse Products” functionality but also as a practical blueprint for effective use-case-driven analysis and design in modern software development.
Happy modeling!